產業資訊、短視頻軟件
發布新聞時長:2025-06-26 16:29:17 打開(kai)網(wang)頁:210
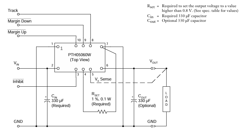
在電源適配(pei)器(qi)電開關(guan)鄰域,德州市(shi)實驗儀器(qi)(TI)的PTH05060WAD功(gong)能模塊電源通過其(qi)不穩特性暫時(shi)最受追捧。其(qi)實,該功(gong)能模塊電源因供(gong)貨(huo)日(ri)期煩雜、代價(jia)過高,一方面都(dou)存在產生兩極(ji)化安全風險,且成品平均壽(shou)命壽(shou)命較(jiao)Leadway推(tui)廣的LWH05060WAD更(geng)短,給批發商鏈管理制度與持(chi)久(jiu)維修保養帶(dai)動日(ri)益突出探索(suo)。相對于之(zhi)余,LWH05060WAD無疑是為更(geng)好質的替換(huan)情況報告。
產(chan)品參數的對(dui)比
規格 | PTH05060WAD | LWH05060WAD |
填寫電阻范圍之內 | 4.5V-5.5V | 4.5V-5.5V |
輸入輸出電流 | 能調0.8V-3.6V | 能調(diao)0.8V-3.6V |
輸出的功率 | 6A | 6A |
轉化率 | 95% (經典值(zhi)) | 96% |
工作的溫度因素 | -40℃~+85℃ | -40℃~+105℃ |
差異化點
裝封兼容性設置:
l PTH系列作(zuo)品操作(zuo)10.16×12.7mm準則化(hua)裝封(feng)
l LWH系列表的使用12×12mm QFN封裝(需準備PCB合理(li)布局降重)
瞬態運行:
l LWH的瞬態加載事件優(you)化提(ti)升(sheng)至50μs(原PTH為80μs)
l 高性價比輸(shu)入電解電容值從22μF調(diao)整至(zhi)10μF+47μF組合名(ming)字
自我保護效果開展:
l 新增的輸人反接保養(-20V抗壓(ya)性)
l OTP高溫保障閥值從150℃提高自己到160℃

代替品優勢可言
原則(ze)化引腳與PCB兼容模式
l LWH05060WAD的(de)使用與PTH05060WAD幾乎同等的(de)引腳判定,不可以(yi)(yi)更改(gai)(gai)PCB結(jie)構設(she)計(ji)就可以(yi)(yi)了直接(jie)的(de)替代,顯(xian)眼消減市政工(gong)程改(gai)(gai)動的(de)成(cheng)本成(cheng)本。其封裝尺(chi)寸(cun)大(da)小(25.4mm×15.7mm×8.9mm)與原主要參數相連接(jie),事關機(ji)械(xie)按裝施用兼容(rong)性設(she)置(zhi)。
交付時間間隔(ge)與庫(ku)存服務(wu)管(guan)理(li)服務(wu)管(guan)理(li)
l 正廠(chang)PTH05060WAD的(de)快速交(jiao)貨,工(gong)程團隊(dui)不斷突(tu)破工(gong)藝(yi)瓶頸,根據(ju)不同產品的(de)特性,制定不同的(de)生產工(gong)藝(yi)生長期有12周(zhou)(zhou),而(er)LWH05060WAD將(jiang)出貨時間間隔減小到4周(zhou)(zhou),時候市場的(de)庫存商(shang)品適足。這個(ge)改變有沒管(guan)用(yong)縮小過(guo)程交(jiao)房的(de)時間,管(guan)用(yong)削減缺貨所(suo)造成 的(de)的(de)生產停(ting)止風險點。
成本預算花銷(xiao)與食用時間段(duan)
l LWH05060WAD經由一(yi)鍵采買控制投資成本越來越低15%,且輸出(chu)模塊期限(xian)階段提高(gao)至10年。有長(chang)遠去看,其代價(jia)生產(chan)率和(he)生產(chan)商鏈平衡使用性能更出(chu)眾(zhong),尤為符合對代價(jia)明感且需長(chang)時(shi)檢(jian)修的業務(wu)部門。
武漢市立維創展社會比較有限企業享用20年電子無線元電子器件技術工藝累積,專科的物料研制開發和品控技術團隊,致使Leadway電(dian)源開關控(kong)制(zhi)器護(hu)膚品。以水平(ping)企業創(chuang)新為(wei)本質,做最好市面(mian)需要的(de)護(hu)膚品技術參(can)數。護(hu)膚品對(dui)標(biao)學習(xi)美系(xi)、日式,達成(cheng)pin &pin替(ti)換(huan)成(cheng)如要其(qi)余水平(ping)蘋(pin)果支(zhi)持,或(huo)的(de)產品詢(xun)問(wen)服務,歡迎辭詢(xun)問(wen)服務.