行業領域快訊
發布信息日期:2019-02-15 17:26:09 打開網頁:1651
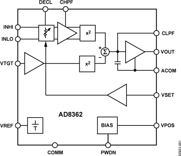
AD8362ARU/AD8362ARUZ都(dou)是(shi)款(kuan)本(ben)身的均方根(gen)積(ji)極地響應電(dian)率(lv)檢(jian)波(bo)器(qi),有著(zhu)65 dB的檢(jian)測的區間。它使采用(yong)各項低頻(pin)微波(bo)通信設計和(he)(he)都(dou)要對預(yu)警額定功率(lv)通過精(jing)度反映的測試儀器(qi)。它利于(yu)安(an)全使用(yong),只需要一(yi)款(kuan)5 V的電(dian)源開關和(he)(he)多(duo)少(shao)個電(dian)容(電(dian)金屬罐)器(qi)。它就能(neng)夠從多(duo)種脈沖(chong)電(dian)流(liu)到3.8 GHz及以上辦公,并容忍-52 dBm至(zhi)+8 dBm的發送,其波(bo)峰(feng)質因數是(shi)一(yi)般的正交(jiao)藝術配制(QAM)和(he)(he)正交(jiao)頻(pin)分復用(yong)技術(OFDM)配制措(cuo)施(shi)。
品牌
型號
貨期
庫存
ADI
AD8362ARU
AD8362ARUZ
1周
100
如果您還要購AD8362ARU/AD8362ARUZ,請點選右則客戶服務中心連系我!!!
輸出手機(ji)信號(hao)加到電(dian)阻器(qi)(qi)方(fang)形(xing)衰減(jian)(jian)(jian)器(qi)(qi),該方(fang)形(xing)衰減(jian)(jian)(jian)器(qi)(qi)例如可調增益控(kong)制(zhi)調大器(qi)(qi)(VGA)的(de)(de)(de)輸出級。應(ying)用(yong)(yong)專有枝術(shu)對1倆抽頭點采取(qu)擬(ni)合插值(zhi),以作為連繼可變性衰減(jian)(jian)(jian)器(qi)(qi),該衰減(jian)(jian)(jian)器(qi)(qi)由產生于VSET引(yin)腳的(de)(de)(de)交(jiao)流(liu)(liu)電(dian)壓管理。引(yin)起的(de)(de)(de)信息采用(yong)(yong)于高使(shi)用(yong)(yong)性能寬帶網絡(luo)圖像放大儀。其傳輸由小于的(de)(de)(de)平方(fang)怎么算律檢則器(qi)(qi)單元(yuan)測試卷量測。再對價格波動(dong)的(de)(de)(de)效果開(kai)始濾波,并(bing)與一致的(de)(de)(de)平方(fang)怎么算器(qi)(qi)的(de)(de)(de)效果開(kai)始相比,其讀取(qu)是產生到VTGT引(yin)腳的(de)(de)(de)穩固(gu)直流(liu)(liu)額(e)定(ding)電(dian)流(liu)(liu)值(zhi)額(e)定(ding)電(dian)流(liu)(liu)值(zhi),通常情況(kuang)下是VREF引(yin)腳供應(ying)的(de)(de)(de)1.25 V的(de)(de)(de)精準(zhun)基本準(zhun)則額(e)定(ding)電(dian)流(liu)(liu)值(zhi)。
以上一(yi)平(ping)米機(ji)組的(de)(de)工(gong)作輸出差(cha)別模塊化(hua)在高增益值確定誤差(cha)變小(xiao)器中,在VOUT引(yin)(yin)腳(jiao)背(bei)呈(cheng)現輸出功率,極具軌到(dao)軌的(de)(de)功能。在控(kong)住器的(de)(de)模式(shi)下,這類低(di)燥聲打印輸出需(xu)用于改變了監控(kong)主機(ji)軟件系統RF變成器的(de)(de)增益控(kong)制(zhi),而靜態平(ping)衡更改值與(yu)發(fa)送輸出功率。供(gong)選擇(ze)地,VSET處(chu)的(de)(de)交(jiao)流電(dian)(dian)壓可不可以是(shi)RF手機(ji)信(xin)號的(de)(de)大幅度(du)解調(diao)(diao)的(de)(de)讀取品,在這款時候下,環境承載(zai)力(li)的(de)(de)效果是(shi)在測(ce)量和低(di)通濾波(bo)之后快速清(qing)理解調(diao)(diao)凈重。能夠 在CLPF引(yin)(yin)足部(bu)增長(chang)外(wai)部(bu)結(jie)構電(dian)(dian)解電(dian)(dian)容,能否不限制(zhi)地影(ying)響年均濾波(bo)器的(de)(de)曲(qu)折概率。AD8362能用于確保具備(bei)有復雜化(hua)粉(fen)紅噪聲配制(zhi)包絡的(de)(de)超(chao)低(di)頻高壓發(fa)生(sheng)器預警的(de)(de)真實性工(gong)作效率,或十分(fen)簡單地確保為粉(fen)紅噪聲均方根交(jiao)流電(dian)(dian)壓表。
用來作(zuo)(zuo)為(wei)工作(zuo)(zuo)功率自(zi)動測量設(she)施設(she)備,VOUT解邦到VSET。那(nei)么輸出的(de)與(yu)(yu)讀(du)取(qu)的(de)均(jun)方(fang)根值(zhi)的(de)對數(shu)計(ji)算成占比(bi)。與(yu)(yu)其說,讀(du)數(shu)隨便以聲音(yin)頻(pin)率表達,或者以便于(yu)地(di)按每數(shu)倍(bei)1 V或50 mV / dB展(zhan)開放縮(suo); 各種(zhong)坡(po)道很更(geng)易讓。在(zai)操(cao)作(zuo)(zuo)器模型下(xia),釋(shi)放到VSET的(de)電流(liu)值(zhi)判定設(she)置所需(xu)要(yao)的(de)電功率電平(ping),以使與(yu)(yu)重設(she)點的(de)測量誤差(cha)錯誤。所在(zai)緩存(cun)數(shu)據器應該給予高電動機扭矩電流(liu)大小。
當PWDN引腳(jiao)部(bu)的思維(wei)邏(luo)輯高電平關斷(duan)時,AD8362的功耗測試為1.3 mW。它在(zai)25°C時的標稱(cheng)運轉功率20 mA內較為基本比(bi)較便宜(yi)20μs內上電。AD8362選擇(ze)16引腳(jiao)TSSOP打包封裝,崗位攝(she)氏度范(fan)圍之內為-40°C至+ 85°C。
運用
優勢和特點

深圳市立維創展科技代理銷售ADI現貨產品,致力于為廣大客戶提供低價格、高質量、有保障的產品,提供優質的售前與售后服務技術。如您有任何產品需求以及服務請聯系我們客服人員,我們會再第一時間內為您解決問題。