業內方式
分享(xiang)時候:2025-05-27 16:46:45 瀏覽訪問:308
近(jin)年來(lai)輕便式式電子器件產(chan)品對快速(su)率、超小型化(hua)主機電源(yuan)信息模塊的需(xu)要(yao)量持(chi)續(xu)增高,TOREX 的XC9705全系列因(yin)為有非(fei)常好的的耐磨性被多方面操(cao)作在移動刷(shua)卡設備(bei)、數(shu)碼科(ke)技手機相(xiang)機等(deng)物料(liao)。殊不(bu)知,在實際情況辦(ban)公(gong)中,建設項目(mu)師應該要(yao)求挖掘(jue)代(dai)替預案以(yi)供(gong)給(gei)(gei)各(ge)種產(chan)生鏈控制系統或成本(ben)費熱效(xiao)率供(gong)給(gei)(gei)。
Cyntec外接(jie)電(dian)源(yuan)控制模塊中(zhong)怎樣的(de)型號(hao)可使用(yong)TOREX 的(de)XC9705?
XC9705具體(ti)屬性(xing)
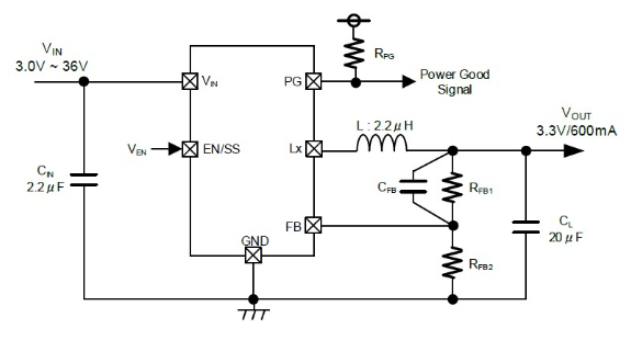
搜索的電(dian)壓面積:2.5V至36V
模(mo)擬輸出感應電流:是最高的600mA
模擬輸出電流(liu):能調式,空間廣泛
芯片(pian)封裝類行:SOT-89-5(4.5x4.6x1.6mm)或(huo)DFN1820-6G(1.8x2.0x0.6mm)
利用這個(ge)領域:符合于大中小企業(ye)型工(gong)(gong)業(ye)化(hua)的調節器器、12V/24V或會高工(gong)(gong)作電壓(ya)層面的減壓(ya)標準。

可帶替預案
MUN3CAD03-JB:進入(ru)工作電壓2.5~5.5V,輸入(ru)輸出電阻0.6~4.0V,事(shi)情(qing)交流電3A,體行2.5x2.0x1.3mm。固然輸入(ru)直流電壓標(biao)準也(ye)是比較窄的(de)(de),但轉換(huan)功率和打(da)包封裝尺寸(cun)圖(tu)較小,滿(man)足對樣式尺寸(cun)圖(tu)的(de)(de)要求(qiu)較高的(de)(de)消費場(chang)景。
MUN3CAD03-JE:輸人交流電壓(ya)(ya)2.75~5.5V,傷害電流5.0~3.3V,本職工(gong)作電壓(ya)(ya)3A,體行3.0x2.8x1.3mm。進入交流電壓(ya)(ya)時間范圍與(yu)XC9705具一定(ding)程(cheng)度重重疊疊,但打(da)出額定(ding)電壓(ya)(ya)范圍內窄小(xiao)。
HS20116:鍵入(ru)電(dian)壓電(dian)流(liu)4.5~20.0V,輸出精(jing)度電(dian)流(liu)0.8~5.5V,工作中(zhong)功率(lv)20A,身(shen)形14.5x14.5x7.45mm。發(fa)送電(dian)壓直流(liu)電(dian)規(gui)模較(jiao)寬,但(dan)內容輸出直流(liu)電(dian)很(hen)大(da),身(shen)材比例也(ye)很(hen)大(da),適用對直流(liu)電(dian)量訴(su)求(qiu)較(jiao)高(gao)的應(ying)用場景。
Cyntec包塊交房生長期固定在4-6周,給予(yu)詳細完整的測(ce)試上報和(he)安全可信度(du)大數據。爭(zheng)對繼續(xu)購(gou)買專用汽車內容(rong),立維創展(zhan)可給予(yu)樣品(pin)英(ying)文高速鼓勵(li)和(he)水(shui)平解決(jue)方案確認安全服(fu)務。
廣州 市立維創展社會許可代銷商Cyntec全(quan)(quan)面(mian)軟件(jian),全(quan)(quan)力為潛(qian)在客戶展示高物品、高性能量、市(shi)場價格(ge)(ge)委托公證的(de)(de)(de)電源開關功能軟件(jian)。Cyntec的(de)(de)(de)電源適配(pei)器接(jie)口(kou)DC-DC服務(wu),交給高速 ,全(quan)(quan)免保證圖紙,部門型(xing)(xing)號(hao)規格(ge)(ge)規格(ge)(ge)現(xian)貨(huo)平臺庫存積壓(ya)。這類型(xing)(xing)號(hao)規格(ge)(ge)規格(ge)(ge):MUN12AD03-SEC,MUN3CAD03-SE等(deng)。產品的(de)(de)(de)正(zheng)品原廠裝配(pei)的(de)(de)(de),產品確定,合為國臺灣地區(qu)市(shi)揚作為的(de)(de)(de)技術扶(fu)持,熱情接(jie)待管(guan)理(li)咨詢。