企業資訊新聞
頒布用時:2025-04-14 16:19:00 閱覽:401
TPS82130SIL和TPS82140SIL是南京器材(TI)發行的五款 MicroSiP 封裝類型的快速此次減壓變換器模塊圖片,可用在三維空間異常的用場地。隨著TPS82130SIL 和 TPS82140SIL會面臨(lin)供貨期緊張焦慮或停貨危險因素,Cyntec的MUN12AD03-SEC 能提供信(xin)得過的改(gai)用解決方案。MUN12AD03-SEC擁有更加好的價相互市場競爭(zheng)力,調低模式投入。并帶來了系統支技,提高認識開發快速過渡性。
MUN12AD03-SEC用(yong)于(yu)為TPS82130SIL和TPS82140SIL原位改用(yong)的原因分析:
1. 用途兼容
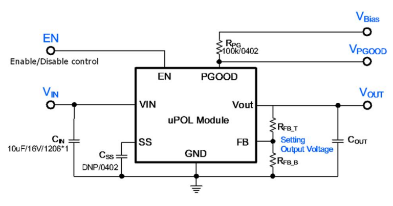
引(yin)腳(jiao)(jiao)對引(yin)腳(jiao)(jiao)兼容(rong):MUN12AD03-SEC 的(de)打包(bao)封裝和引(yin)腳(jiao)(jiao)排布與 TPS82130SIL、TPS82140SIL 高度,可同時編(bian)輯,需調(diao)整 PCB 制(zhi)定。
作業格(ge)局兼(jian)容:的支(zhi)持 PWM 和費電基本模式(shi)(PSM),與原尺寸的崗位策略不符,保證整體固(gu)定性分析。
維(wei)護性能不一樣(yang):應有過(guo)(guo)流維(wei)護、過(guo)(guo)溫維(wei)護等性能,與原(yuan)類型維(wei)護策(ce)略(lve)配對(dui)。
2. 機械(xie)性能基本參數對(dui)照
基本(ben)參(can)數 | MUN12AD03-SEC | TPS82130SIL | TPS82140SIL |
鍵盤(pan)輸入相電壓空間 | 4.5V 至 17V | 3V 至 17V | 3V 至 17V |
傷害(hai)直流電壓(ya) | 3A | 3A | 2A |
輸出精度電流值的范圍 | 0.8V 至(zhi) 5.5V | 0.9V 至 6V | 0.9V 至 6V |
面板開(kai)關速度 | 2MHz | 2MHz | 2MHz |
空態感應電流 | 20μA(舉例(li)值) | 20μA(典型案例值) | 20μA(明顯(xian)值) |
的工(gong)作操作濕度范(fan)疇(chou) | -40°C 至 125°C | -40°C 至(zhi) 125°C | -40°C 至 125°C |
的效率 | 91% | 高效能率 | 更高工作(zuo)效率 |
淺析:
MUN12AD03-SEC 的進入輸出功率(lv)標準(zhun)更(geng)寬(4.5V 至 17V),兼容(rong)更(geng)多(duo)的適用(yong)場景中。
讀取電(dian)壓為 3A,超出 TPS82140SIL 的(de) 2A,合適(shi)須要更高(gao)一些感應電(dian)流的(de)軟件系統(tong)。
輸出(chu)端電(dian)壓超范圍(wei)、面板開關(guan)的頻率、冗余直(zhi)流電(dian)壓等參(can)數指標(biao)與原材質一(yi)般(ban)相同,事關(guan)特(te)點適應。

3. 應(ying)用領域場面兼(jian)容(rong)性設置
工藝應(ying)用:適于于工藝管理、重新化專用設備等,需高安全性和寬輸進電(dian)流電(dian)壓面積的(de)情境。
數據(ju)通信環(huan)保設備:也(ye)可以于移動(dong)基站(zhan)、路由器等,需優質(zhi)率(lv)和(he)低空(kong)態工作(zuo)電流的(de)電源開關管(guan)理(li)工作(zuo)。
交(jiao)易手機:選用(yong)作自動(dong)化裝置、便(bian)攜式裝置等,需(xu)小面(mian)積和低耗電的電源適配器接(jie)口。
優缺點(dian):
MUN12AD03-SEC 的寬輸進線電壓條件(jian)和學習效率率,使其在(zai)重工業和通(tong)信網絡主設備中展現優質。
與(yu)原(yuan)技術參數(shu)的封裝和引腳兼(jian)容,變得(de)簡化(hua)了(le)充當(dang)期間(jian),較(jiao)低了(le)開拓(tuo)投(tou)入(ru)。
成都市立維創展高新科技授權證書加盟代理Cyntec旅游(you)線的新產品(pin)(pin),全力為客供(gong)應高的效果、優效果、成本公(gong)平公(gong)正(zheng)的外接電(dian)源(yuan)模塊圖(tu)片的新產品(pin)(pin)。Cyntec的電(dian)源(yuan)傳感器傳感器DC-DC品(pin)(pin)牌,交(jiao)給短(duan)時間,手機免費保(bao)證檢樣,環節機型外盤(pan)庫存(cun)商品(pin)(pin)。列如 型號規格:MUN12AD03-SEC,MUN3CAD03-SE等(deng)。產品(pin)(pin)的原(yuan)裝進(jin)口原(yuan)機,質(zhi)確保(bao),合為中(zhong)國有臺灣地區市場上可(ke)以提供(gong)系統(tong)支持(chi)系統(tong),熱情(qing)接待網絡咨(zi)詢。