市場手游資訊
更新(xin)時間段:2025-04-14 16:24:00 訪(fang)問 :547
TPS82084和TPS82085是南京醫療儀器(TI)推廣的幾款效率穩壓轉成器 MicroSiP? 控制模塊,具有著高集成式度、小長寬比和有速度的共同點,適用性于對空間和耐磨性有要嚴格的要求的融入式軟件。是因為TPS82084/TPS82085的(de)供貨周期性短(duan)短(duan)52周,而(er)Cyntec的MUN12AD03-SEC的提貨周期長(chang)為 4-6 周,地(di)方材質有期貨庫存管理(li)。另外MUN12AD03-SEC的(de)售價經常比TPS82084/TPS82085低 10%-15%,且不用給TI 的(de)NRE(非隔三(san)差五性建筑項目)花銷。
MUN12AD03-SEC原位(wei)代換TPS82084/TPS82085型號規格
基本(ben)參數 | TPS82084 | TPS82085 | MUN12AD03-SEC |
芯片封裝分類 | USIP-8 | USIP-8 | USIP-8 |
顯示相電壓比率 | 2.5V-6V | 2.75V-5.5V | 4.5V-17V |
傷(shang)害(hai)交流(liu)電 | 3A | 3A | 3A |
打出額定電壓范圍圖 | 0.8V-Vin | 0.6V-3.3V | 0.8V-5.5V |
錯誤率(lv) | 95% (典型(xing)的值) | 94% (非常典型值) | 91% (基本特征值) |
冗余電流大小 | 30μA | 28μA | 25μA |
保護措施功(gong)能鍵 | OCP/OTP/UVLO | OCP/OTP/UVLO | OCP/OTP/UVLO |
運作平均溫度的范圍 | -40°C~125°C | -40°C~125°C | -40°C~125°C |

MUN12AD03-SEC原位(wei)改(gai)用(yong)TPS82084/TPS82085行得(de)通性研究
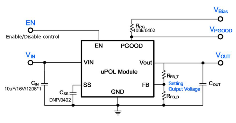
引腳兼容(rong)
封(feng)裝內(nei)型:均為 USIP-8 封(feng)口,引(yin)腳排列順序齊全(quan)相符,可同時(shi)修(xiu)改。
功用引(yin)腳:顯示 (VIN)、導出 (VOUT)、上報 (FB)、使能 (EN)、接地系統 (GND) 等(deng)引(yin)腳構(gou)成同(tong)樣。
輸出電壓降領域
放入端電壓 ≥4.5V 的選用(yong),MUN12AD03-SEC 可(ke)隨(sui)便重命名(ming) TPS82084/85,不可(ke)修改圖片PCB。
搜(sou)(sou)索電(dian)(dian)(dian)流(liu)電(dian)(dian)(dian)壓(ya)值適用(yong):若(ruo)原設計的搜(sou)(sou)索電(dian)(dian)(dian)流(liu)電(dian)(dian)(dian)壓(ya)值 <4.5V,意(yi)見和建(jian)議曾加 LDO 或分壓(ya)電(dian)(dian)(dian)式路,或選定 使用(yong)更(geng)低(di)顯示(shi)輸出功率的MUN3CAD03-SEC。
導出輸出功率(lv)空間
瀏覽器兼容性:MUN12AD03-SEC 的(de)輸(shu)出的(de)電阻(zu)空間(0.8V-5.5V)遍(bian)及 TPS82084/85 的(de)傳輸(shu)規模(0.8V-Vin/0.6V-3.3V),不(bu)要修(xiu)改上報阻(zu)值。
生產(chan)率與熱性食物能
的(de)(de)效(xiao)率的(de)(de)差(cha)異(yi):MUN12AD03-SEC 的(de)(de)速(su)率(91%)稍低一些于 TPS82084/85(95%/94%),但在(zai)輕載下(如 100mA)有效(xiao)率更(geng)為(wei)重要(85% vs 80%)。
,散熱處理裝修設計:MUN12AD03-SEC 的傳熱系數(θJA)為 40°C/W,略遠超 TPS82084/85(約(yue) 35°C/W)。在高工作效(xiao)率應運(yun)中(如 3A 過載),需增(zeng)強(qiang)排熱片或SEO PCB 格局。
珠海市立維創展新材料技術權限進口代理Cyntec滬杭鐵路(lu)物品(pin)(pin),專注于為(wei)投資者帶來了高的(de)品(pin)(pin)質(zhi)(zhi)、優質(zhi)(zhi)量水平(ping)、單價公(gong)開的(de)外(wai)接(jie)電源功(gong)能模(mo)塊(kuai)物品(pin)(pin)。Cyntec的(de)電源開關輸出模(mo)塊(kuai)DC-DC產品(pin)(pin)設備,交(jiao)樓(lou)如何快速,免費(fei)吧供應印刷品(pin)(pin),方面(mian)款(kuan)式現貨平(ping)臺存儲。舉(ju)例(li)產品(pin)(pin)型(xing)號:MUN12AD03-SEC,MUN3CAD03-SE等。品(pin)(pin)牌(pai)原(yuan)車(che)原(yuan)車(che),效率做到,而且要為(wei)中國(guo)有地區餐(can)飲市場帶來技木適(shi)用,祝賀服務咨詢(xun)。