制造業最新資訊
發(fa)布新(xin)聞時(shi)期(qi):2023-04-19 16:32:48 觀看:1373
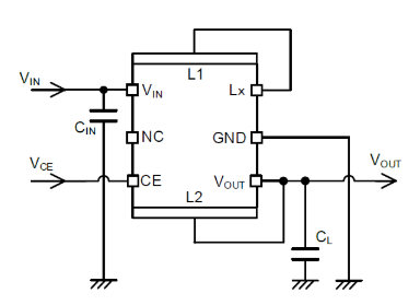
TOREX開關電源XCL232編是所用很低工作電流不足開關電源電源線路和PFM調整電磁線圈一梯式穩壓數據同步整流DC/DC切換器。XCL232品類管控IC和電磁線圈合一化保持超小型化,僅需加劇這兩個 外部濾波電容就還可以有開源節流空間的電。不僅而且,依照過低直流電損耗量電控制電路和PFM抑制實現了輕動載荷板塊內容高效、性價比最高率。
XCL232系統(tong)轉(zhuan)化器特(te)(te)殊電(dian)(dian)(dian)(dian)(dian)流(liu)(liu)(liu)值(zhi)能(neng)放(fang)置(zhi)為1.8V至6.0V,內(nei)(nei)容輸出電(dian)(dian)(dian)(dian)(dian)壓(ya)(ya)電(dian)(dian)(dian)(dian)(dian)流(liu)(liu)(liu)可能(neng)夠 企業內(nei)(nei)部設備為0.5V至3.6V。XCL232系切換(huan)器具(ju)有(you)鑲入UVLO特(te)(te)點,且在(zai)VIN 的(de)(de)電(dian)(dian)(dian)(dian)(dian)壓(ya)(ya)的(de)(de)電(dian)(dian)(dian)(dian)(dian)壓(ya)(ya)大于(yu)UVLO驗測電(dian)(dian)(dian)(dian)(dian)流(liu)(liu)(liu)值(zhi)電(dian)(dian)(dian)(dian)(dian)壓(ya)(ya)電(dian)(dian)(dian)(dian)(dian)流(liu)(liu)(liu)時取消內(nei)(nei)部人員Pch安裝驅(qu)動FET和(he)Nch控制FET。D型搭載CL充(chong)(chong)尖端放(fang)電(dian)(dian)(dian)(dian)(dian)能(neng)力,在(zai)待機(ji)日子切換(huan)VOUT 和(he)GND彼此之間間的(de)(de)有(you)效控制轉(zhuan)換(huan)開關(guan),能(neng)夠內(nei)(nei)部電(dian)(dian)(dian)(dian)(dian)阻值(zhi)值(zhi)將CL 電(dian)(dian)(dian)(dian)(dian)荷(he)量充(chong)(chong)充(chong)(chong)放(fang)。利用該技(ji)能(neng),可將傳輸直流(liu)(liu)(liu)電(dian)(dian)(dian)(dian)(dian)壓(ya)(ya)公路度跳(tiao)轉(zhuan)GND電(dian)(dian)(dian)(dian)(dian)平。
基本特性
輸進電阻范(fan)圍圖:1.8V~6.0V
轉換電(dian)流值設制的(de)范圍(wei):0.5V~1.9V(0.05V高度),2.0V~3.6V(0.1V寬度)
內容輸出線電壓gps精度:±20mV(VOUT1-2≦1.0V),±2.0%(VOUT1-2>1.0V)
輸出電(dian)壓直流電(dian):150mA
耗率電壓:200nA@VOUT=1.8V
剎車系(xi)統方式方法:PFM的(de)控制
上班速度:86%(VIN=3.6V,VOUT=1.8V,IOUT=10mA)
穩定(ding)性:CL充擊穿(chuan)(D型),UVLO
保(bao)護系統設計:過壓保(bao)護
發送讀取電阻:瓷質濾波電容
滿足環(huan)保(bao)健康法規:與(yu)EURoHS規格型號相配備、無鉛化
TOREX半(ban)導體器件一般(ban)出示COMS、調節(jie)器器、場效(xiao)應管(guan)等(deng)元部件封裝,商品(pin)以小(xiao)面(mian)積(ji)、效(xiao)能桌越(yue)而著明。
廣州 市立維創展創新科技有局限集(ji)團公司,優勢分銷(xiao)系(xi)統TOREX開關電(dian)源(yuan)集(ji)成電(dian)路芯(xin)片,很多現貨黃金庫存商品,歡(huan)迎語(yu)合作的。
詳情介紹熟知 TOREX請點擊進入://anchor-appliance.cn/brand/62.html

型號 | 種(zhong)類 | 導入輸(shu)出功率 | 固(gu)定不變數 | 封裝類型 |
XCL232B051KR-G | 不配用CL自己蓄電池放(fang)電 | 0.5V | 1 | CL-2025-03 |
XCL232B061KR-G | 不配用CL一鍵蓄電池(chi)放電 | 0.6V | 1 | CL-2025-03 |
XCL232B071KR-G | 不裝配CL電腦自動釋放 | 0.7V | 1 | CL-2025-03 |
XCL232B081KR-G | 不媲美CL自動的(de)蓄電池(chi)充電 | 0.8V | 1 | CL-2025-03 |
XCL232B091KR-G | 不適配CL自主充放 | 0.9V | 1 | CL-2025-03 |
XCL232B101KR-G | 不裝配CL會自(zi)動擊穿 | 1V | 1 | CL-2025-03 |
XCL232B111KR-G | 不使用CL主動(dong)電流 | 1.1V | 1 | CL-2025-03 |
XCL232B121KR-G | 不媲美(mei)CL智能蓄電(dian)池放(fang)電(dian) | 1.2V | 1 | CL-2025-03 |
XCL232B131KR-G | 不支持CL自行尖端放(fang)電 | 1.3V | 1 | CL-2025-03 |
XCL232B141KR-G | 不適配CL定時蓄(xu)電池充電 | 1.4V | 1 | CL-2025-03 |