產業訊息
發布新(xin)聞用時(shi):2023-04-21 17:03:57 查詢:7079
與離散工率模快相對于,SILERGY矽力杰電源開關控制模塊的體積大小縮短了90%。SQ76110VVQ會才能減少內寄生電感/電容器,提高了工作中效果,縮短4g信號偏色。SQ76110VVQ遵循極強的蒸發器抗抑制耐磨性和三維立體封裝風格耐磨性,遵循很好的抗抑制力量。中頻震動問題和周圍環境適用于性強。
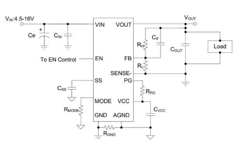
SQ76110VVQ電源開關(guan)輸出模塊降(jiang)低了PCB價格和(he)(he)SMD技巧(qiao)時刻段,夠好些(xie)地減(jian)輕線(xian)上時刻段(頁面布局小型,迅猛軟(ruan)件測(ce)試,按(an)裝),SQ76110VVQ符(fu)合更易的采辦管理工作(超(chao)小起批(pi)量,對較低的CE和(he)(he)軟(ruan)件系(xi)統(tong)操作),4.5-16V放入(ru),15A內容輸出,減(jian)壓DC/DC轉(zhuan)換成器。

特殊性
寬復制粘(zhan)貼電流範圍:4.5V~16V
15A有(you)序(xu)工作輸出電流大小
平均(jun)溫度空間內高的輸(shu)出電阻黏度
城市熱力圖PWM組(zu)成(cheng)以達成(cheng)高效性瞬態出錯
準開音響率(lv)選:600kHz/800kHz/1000kHz
安全性穩定的(de)守護(hu)模式英文:UVP、UVLO、OTP和OVP的(de)會自動恢復(fu)正(zheng)常策略(lve)
OCP和SCP通話模式(shi)英(ying)文(wen)
應用(yong)領域預(yu)偏置輸出功率啟動時(shi)
能夠完(wan)成EN管腳變化發送線電壓(ya)UVLO
能調式APP異(yi)常(chang)時間間隔的(de)限制制浪涌電流(liu)值(zhi)
根據點上方的遙感
供電達標率命令
五金(jin)機械型(xing)封裝結構:QFN7×8-52
參數設置
Vin_min(V):4.5
Vin_max(V):16
Io_max(A):15
工作效率(lv)超過:92%@12VIN,3.3VOUT
幾率(lv)轉為幾率(lv):(MHz)改換(huan)
封口行式:QFN7×8-52
SILERGY(矽力杰)最主(zhu)要產(chan)量供(gong)電(dian)處理(li)器、供(gong)電(dian)引擎等模(mo)擬網電(dian)子元器件。
重視(shi)SILERGY矽力(li)杰的電源線信息模塊貨品,立維(wei)創(chuang)展帶來pin to pin原位替換貨品,外盤優勢價錢,喜(xi)愛質詢(xun)。
信息(xi)知道SILERGY電源線控制模(mo)塊請打開://anchor-appliance.cn/brand/70.html