的行業新聞咨詢
上線用(yong)時:2023-04-04 16:41:33 瀏覽網(wang)頁:7120
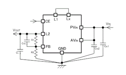
TOREX電源開關XCL212全系列把電阻和管理IC搭建的一梯化的超中小型(3.1mm×4.7mm,h=1.3mm)減壓DC/DC換算器。跟據把感應線圈內置在裝封功能內,推動新路線板分布進一步簡易化,能把因路線接線的新路線所進而引發的系統異常進行操作或燥聲等調節在輕柔的效率。
XCL212產品轉化成器手機輸(shu)入電(dian)(dian)(dian)(dian)(dian)(dian)流(liu)(liu)電(dian)(dian)(dian)(dian)(dian)(dian)壓領域在2.7V~6.0V之前(qian)。效(xiao)果線(xian)電(dian)(dian)(dian)(dian)(dian)(dian)壓支持(chi)熱敏電(dian)(dian)(dian)(dian)(dian)(dian)阻(zu)公率(lv)從0.9V草率(lv)設施。XCL212系(xi)列表轉變器需要在輕根(gen)(gen)據電(dian)(dian)(dian)(dian)(dian)(dian)阻(zu)時降低(di)輸(shu)出耗油率(lv),構建從輕根(gen)(gen)據電(dian)(dian)(dian)(dian)(dian)(dian)阻(zu)到重根(gen)(gen)據電(dian)(dian)(dian)(dian)(dian)(dian)阻(zu)大體城市範圍(wei)高學習效(xiao)率(lv)的率(lv)。軟打火耗時段設制為(wei)1ms(TYP.),也可以(yi)讓轉換電(dian)(dian)(dian)(dian)(dian)(dian)壓感應(ying)電(dian)(dian)(dian)(dian)(dian)(dian)流(liu)(liu)公路度開啟。的限制感應(ying)電(dian)(dian)(dian)(dian)(dian)(dian)流(liu)(liu)量耐熱性被設計為(wei)4.0A(TYP.)。顯(xian)卡配(pei)置了UVLO(Under Voltage Lock Out)的(de)性(xing)能,當插(cha)入工作(zuo)電(dian)(dian)壓在2.4V(TYP.)接下來時(shi)(shi),禁止性(xing)停用內驅動包硫(liu)化鋅管工作(zuo)。當CE=Low時(shi)(shi),能夠CL發(fa)出電(dian)(dian)穩定性(xing)將(jiang)CL(額定負載電(dian)(dian)解電(dian)(dian)容(rong))中(zhong)的(de)正電(dian)(dian)荷(he)充放,將(jiang)損耗(hao)費電(dian)(dian)流值量操作(zuo)在1.0μA下列(lie)。

顯著特點
錄入電阻區間:2.7V~6.0V
輸(shu)出(chu)的相電(dian)(dian)(dian)壓:0.9V~VIN(FB電(dian)(dian)(dian)流電(dian)(dian)(dian)壓=0.8V±2%)
輸送電流大(da)小:2.0A
高轉換成(cheng)速(su)度:0.94
操縱玩法:PWM/PFM一鍵開啟操控(kong)
生活環境水溫:-40℃~+85℃
TOREX半導(dao)體技術(shu)主要(yao)保證COMS、傳調節(jie)器器、整流二極管等元配(pei)件,的(de)產(chan)品以小占地、性(xing)能(neng)指標優(you)越而(er)世界聞名(ming)。
北京市(shi)立維創展科技(ji)開(kai)發有限集團英文集團,優點渠(qu)道(dao)分銷TOREX開(kai)關(guan)電源(yuan)電子元件,不(bu)少現(xian)貨(huo)平臺貨(huo)源(yuan),感謝合作(zuo)項(xiang)目。
詳細情況要了解TOREX請鼠標點擊://anchor-appliance.cn/brand/62.html