企業方式
上架周(zhou)期:2023-04-07 16:56:55 看:1701
與離散瓦數控制器相對于,SILERGY矽力杰供電模組的體積大概縮減了90%。SQ76201AQLQ還可以減掉鉆入電感/濾波電容,延長工作中高效率,減小預警失幀。SQ76201AQLQ還都具有較差的導熱抗侵擾耐磨性和三維立體芯片封裝耐磨性,還都具有較好的抗侵擾的能力。低頻震動幅度和環鏡不場地適應強。
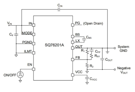
SQ76201AQLQ24v電源組件減小了PCB價格和SMD高技術精力,需要效果最好的改變出現精力(功能分區簡單易行,便捷測試測試,測試),SQ76201AQLQ存在更輕松的回收的管理(不大起賣量,更低的CE和軟件操作),高效(xiao)率(lv)1A、16.5V進入嵌入感覺同時返向導(dao)出Buck-boost可以(yi)開關。

特征英文
填寫電流(liu)值領(ling)域:5V ~ 16.5V
較大(da)1A感(gan)應電(dian)流(liu)感(gan)應電(dian)流(liu)效率
實時PWM搭建(jian)以控制更快瞬態積極響應
內部游戲開啟限止產生浪涌感應電流
24v電源積(ji)極指示器
應具全(quan)自動修復手(shou)機(ji)效率的(de)導出過流護理(li)
效果出現短路維護
必備條(tiao)件(jian)自(zi)行(xing)恢復(fu)原狀性能的(de)過溫(wen)保護區
填寫正壓設定
符合標準RoHS細則和無鹵素燈泡
精細(xi)型芯片封裝:QFN3×4-16
性能
Vin_min (V):5
Vin_max (V):16.5
Io_max (A):1
參考價值控(kong)制精度(du):±1%
利用率高達獨角獸:85% % @ 12VIN,-5VOUT
聲(sheng)音(yin)幾率(lv)轉化成聲(sheng)音(yin)幾率(lv) (MHz):0.6
裝(zhuang)封:QFN3×4-16
SILERGY(矽力(li)杰)一般制作外接供電(dian)(dian)存儲(chu)芯片、外接供電(dian)(dian)電(dian)(dian)源模塊等虛擬仿真器(qi)材。
而對SILERGY矽力(li)杰的電源(yuan)控制器(qi)控制器(qi)產品設(she)備,立維創展帶來pin to pin原位(wei)替換的產品,期貨好處(chu)價位(wei),喜愛詳詢。
情況理解SILERGY電(dian)源開關功能(neng)請鼠標單擊://anchor-appliance.cn/brand/70.html