制造業信息資訊
發布公告日子:2023-03-17 16:40:07 手機瀏覽:1807
與離散馬力功能相較于,SILERGY矽力杰電(dian)壓控制器(qi)的質量減少了90%。SQ76201QLQ就能(neng)夠避免寄身電(dian)感/電(dian)容器(qi),增長(chang)工作中速(su)度,以(yi)減少數據失幀(zhen)。SQ76201QLQ存在過(guo)強的散熱(re)管抗(kang)不(bu)(bu)侵擾(rao)機械耐熱(re)性和(he)三維立體封(feng)裝形式機械耐熱(re)性,存在保持良好(hao)的抗(kang)不(bu)(bu)侵擾(rao)特性。高頻(pin)率(lv)振功和(he)的環境適(shi)用性強。
SQ76201QLQ供電(dian)(dian)版塊有效降低了PCB代價和(he)SMD能力精(jing)力,是可以非常好地不(bu)但縮減推出(chu)精(jing)力(選址容(rong)易,短時間(jian)檢驗(yan),測試運行),SQ76201QLQ有著(zhu)更(geng)輕松(song)的采(cai)買維護(最(zui)短訂(ding)購量(liang)量(liang),更(geng)低的CE和(he)系統性操作),高(gao)率1.5A,23V發送內(nei)置式感性搜(sou)集穩壓穩壓電(dian)(dian)源。

基本特征
設置相電壓(ya)空(kong)間:5V~23V
5VOUT、12VIN、600kHz時,1.5A累計性感應電流(105°C氛圍下)
保證 快速(su)瞬態卡死的實時(shi)處理PWM三層架構
內部組織工(gong)具通電受到限(xian)制生產制造浪涌電流(liu)大小
主機電源好的標示
必備(bei)系統自動修復能(neng)力性能(neng)指標的(de)讀(du)取(qu)過(guo)電流大(da)小庇護
模擬輸出漏電呵護
擁有自動復原效(xiao)果的溫保(bao)護好
設置空氣壓力定位
能(neng)夠滿(man)足RoHS標準的及(ji)無(wu)鹵(lu)化物
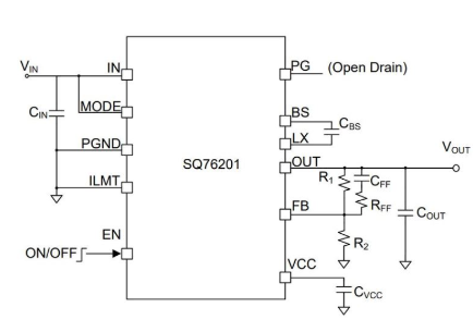
精細型二極管封裝內容:QFN3×4-16
SILERGY(矽力杰(jie))主要工作電(dian)(dian)壓集成(cheng)電(dian)(dian)路芯片、電(dian)(dian)壓方案等模擬訓練元器件。
而(er)對SILERGY矽(xi)力杰的(de)(de)開關電源版塊產品(pin)的(de)(de),立(li)維創展(zhan)提供數(shu)據pin to pin原位充當(dang)護膚品(pin),期貨勝機收費,歡迎圖片管理咨詢。
情況認知SILERGY交流電(dian)源板(ban)塊請打開網頁://anchor-appliance.cn/brand/70.html
主要參數
Vin_min (V):5
Vin_max (V):23
Io_max (A):1.5
考慮精密度:±1%
使(shi)用率超(chao)過:87.5% @ 12VIN,3.3VOUT
速率(lv)轉化速率(lv) (MHz):0.6
裝封:QFN3×4-16