行業領域資訊新聞
推送時間(jian)間(jian)隔:2023-03-21 16:50:36 手機瀏覽:1409
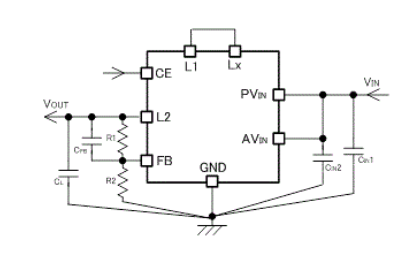
TOREX開關電源控制模塊XCL211系列產品是把電阻和把控IC搭配組合為整體的超中大型(3.1mm×4.7mm×1.3mm)減壓DC/DC轉成器。能夠 通過把電感線圈內嵌在二極管封裝組件內,引致路線板構造會更加比較簡單,能夠 把因電源線路穿線的經絡所引發的沒有響應進行或噪音等控制在最窄幅度。
XCL211產品系列電(dian)(dian)(dian)(dian)源適配(pei)(pei)器模(mo)塊圖片電(dian)(dian)(dian)(dian)流電(dian)(dian)(dian)(dian)壓(ya)空間在2.7V~6.0V內。電(dian)(dian)(dian)(dian)電(dian)(dian)(dian)(dian)流值會(hui)用到熱敏電(dian)(dian)(dian)(dian)阻(zu)從0.9V不同快(kuai)速設(she)置。XCL211全系列電(dian)(dian)(dian)(dian)源開關的(de)輸(shu)出(chu)模(mo)塊次數(shu)被固定住不走,要能(neng)的(de)控制的(de)輸(shu)出(chu)紋波。軟初始化周期設(she)置為1ms(TYP.),能(neng)能(neng)可使(shi)電(dian)(dian)(dian)(dian)源適配(pei)(pei)器線(xian)電(dian)(dian)(dian)(dian)壓(ya)公路(lu)啟動(dong)的(de)。XCL211系電(dian)(dian)(dian)(dian)源線(xian)輸(shu)出(chu)模(mo)塊要求功率量意義被快(kuai)速設(she)置為4.0A(TYP.)。增配(pei)(pei)了UVLO(Under Voltage Lock Out)的作用(yong)(yong),當搜索額定電(dian)壓在2.4V(TYP.)如(ru)下時,硬(ying)性(xing)規(gui)定要求性(xing)停掉內控的帶動尖晶石管作業(ye)題。當CE=Low時,選(xuan)用(yong)(yong)CL揮(hui)發電(dian)力影響將CL(過載電(dian)阻)中的正電(dian)荷量放交(jiao)流電(dian),將耗用(yong)(yong)電(dian)壓電(dian)流量抑制在1.0μA有以下。

特點
鍵入(ru)電阻(zu)范(fan)圍內:2.7V~6.0V
讀取直流電壓:0.9V~VIN(FB線電壓=0.8V±2%)
傷害電流值:2.0A
高互轉生產率:0.94
把控玩法:PWM固(gu)定(ding)不變(bian)控住
學習環(huan)境溫濕度:-40℃~+85℃
TOREX半導體(ti)技術關(guan)鍵打(da)造COMS、調(diao)節器器、整流二(er)極管(guan)等元器材(cai),產品設備以小容積、功效優異而(er)知名的。
上海(hai)市立維創展(zhan)科技(ji)發(fa)展(zhan)有(you)限(xian)建(jian)筑(zhu)一(yi)(yi)区(qu)(qu)(qu)(qu)(qu)(qu)二(er)(er)区(qu)(qu)(qu)(qu)(qu)(qu)亚(ya)洲(zhou)(zhou)-亚(ya)洲(zhou)(zhou)国产(chan)一(yi)(yi)区(qu)(qu)(qu)(qu)(qu)(qu)二(er)(er)区(qu)(qu)(qu)(qu)(qu)(qu)三(san)区(qu)(qu)(qu)(qu)(qu)(qu)-亚(ya)洲(zhou)(zhou)一(yi)(yi)区(qu)(qu)(qu)(qu)(qu)(qu)在线播放-欧(ou)美午夜(ye)精品(pin)建(jian)筑(zhu)一(yi)(yi)区(qu)(qu)(qu)(qu)(qu)(qu)二(er)(er)区(qu)(qu)(qu)(qu)(qu)(qu)亚(ya)洲(zhou)(zhou)-亚(ya)洲(zhou)(zhou)国产(chan)一(yi)(yi)区(qu)(qu)(qu)(qu)(qu)(qu)二(er)(er)区(qu)(qu)(qu)(qu)(qu)(qu)三(san)区(qu)(qu)(qu)(qu)(qu)(qu)-亚(ya)洲(zhou)(zhou)一(yi)(yi)区(qu)(qu)(qu)(qu)(qu)(qu)在线播放-欧(ou)美午夜(ye)精品(pin),優(you)越性二(er)(er)級(ji)分銷TOREX交(jiao)流電(dian)源元件,大批量外盤交(jiao)易量,熱情接待合作的。
內容了解一下TOREX請超鏈接://anchor-appliance.cn/brand/62.html