這個行業資迅
更新(xin)日子(zi):2021-12-17 17:10:38 搜素:1422
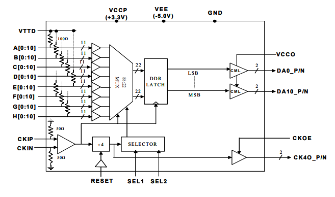
EUVIS MX8811H等同(tong)于8:1多路復用器的高(gao)速(su)(su)11通道。雙數(shu)據速(su)(su)率鎖(suo)存(cun)器使用數(shu)據速(su)(su)率為時鐘速(su)(su)率兩(liang)倍的11位差(cha)分數(shu)據輸(shu)入輸(shu)出。輸(shu)出驅動(dong)器的上拉電源VCCO可(ke)用作安裝適合最(zui)流行的高(gao)速(su)(su)接(jie)口標準規(gui)定(ding)(如(ru)CML或LVDS)的輸(shu)出電平。EUVIS MX8811H多路(lu)復用器可在(zai)高(gao)于(yu)4GHz的時鐘(zhong)頻率下運行(xing)。數字數據輸入端(duan)為單端(duan),具有片上(shang)100歐姆終端(duan)電阻,EUVIS MX8811H參照電壓VTTD可承載(zai)適用(yong)于各種(zhong)各樣單端接口標準(zhun)的寬范(fan)圍電壓電平。調(diao)節引(yin)腳SEL1/SEL2選擇最(zui)好采樣窗口,以適用(yong)88個輸入數據的各種(zhong)各樣延遲(chi)。EUVIS MX8811H提(ti)(ti)供(gong)(gong)除以(yi)8的(de)時鐘輸(shu)入(ru)(ru)輸(shu)出CK8O_P/N和采(cai)樣(yang)相(xiang)位選擇(SEL1和SEL2),以(yi)提(ti)(ti)升相(xiang)對(dui)于輸(shu)入(ru)(ru)數據(ju)的(de)采(cai)樣(yang)相(xiang)位對(dui)齊。為需(xu)要同步(bu)多個(ge)MX8811S芯片(pian)輸(shu)入(ru)(ru)輸(shu)出的(de)應用(yong)程序提(ti)(ti)供(gong)(gong)復位功能模塊(kuai)。CKOE引腳用(yong)作在不(bu)中斷內(nei)部操(cao)作的(de)情況下使用(yong)/禁用(yong)CK8O_P/N時鐘輸(shu)入(ru)(ru)輸(shu)出的(de)輸(shu)入(ru)(ru)輸(shu)出驅(qu)動器,以(yi)方便系統應用(yong)。

其主要特性
?11位8:1(總金(jin)額(e)88:11)多(duo)路復接器,每種差分填(tian)寫輸出的位的電腦運(yun)行數率(lv)少于8Gbps;
?規劃充當EUVIS >8Gsps MUXDAC(如MD622H和(he)MD662H)或高信(xin)息傳輸速度(du)字(zi)自制器所要的(de)另外信(xin)息多路復接;
?用在單端(duan)資料和重置導入的(de)VTTD片上100歐姆末端(duan);
?11位差分(fen)對填(tian)寫(xie)工作(zuo)輸出,隨(sui)身攜帶拉電原VCCO,以配對所(suo)有各種高速收費站規(gui)格(ge)接口規(gui)格(ge)相(xiang)關(guan)規(gui)定;
?最容易(yi)導入統計資料采樣系統任務欄選擇(SEL1/SEL2);
?含有(you)插入傷害動力(li)器實(shi)用(yong)/禁止使用(yong)調(diao)結(CKOE)的專一(yi)性剩以4鐘表LVDS輸(shu)進輸(shu)送(song),不(bu)是需(xu)要間斷處(chu)理芯片的內(nei)外操(cao)作流(liu)程;
?歸零功能表版塊,此次幾個心片應該(gai)用;
?2.7W技能損耗率;
?TQFP封裝(zhuang)類(lei)型,帶外凸襯墊,以升高接(jie)地裝(zhuang)置和散(san)熱管;
北京市立(li)維創展科技產業是EUVIS的(de)代里生產商商,關鍵(jian)具備EUVIS的(de)中國頂.級的(de)公路數模準換(huan)DAC、立(li)即加(jia)數頻帶(dai)寬度分解成器(qi)DDS、重復使用DAC的(de)集成電路芯片(pian)級物品,已經高速(su)路獲取板卡(ka)、動態圖(tu)片(pian)波形(xing)圖(tu)發生的(de)器(qi)等物品,正品現(xian)貨平臺,多少(shao)錢優勢與劣勢,喜愛咨詢公司。