業內快訊
發表時期:2021-10-28 16:54:14 搜索:2094
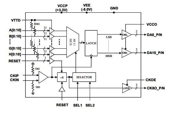
EUVIS MX8811S是(shi)高(gao)速11通道8:1多(duo)路(lu)復用(yong)(yong)器。88個單(dan)端(duan)(duan)(duan)數(shu)據(ju)(ju)輸入被多(duo)路(lu)復用(yong)(yong)到11位(wei)差分數(shu)據(ju)(ju)輸出。輸出驅動器的頂(ding)部開(kai)關電源(yuan)VCCO可(ke)用(yong)(yong)作設置(zhi)適宜最(zui)流(liu)行(xing)的高(gao)速標準接(jie)口(如CML或LVDS)的輸出電壓(ya)(ya)。EUVIS多(duo)路(lu)復用(yong)(yong)器可(ke)在大(da)于(yu)4GHz的時鐘頻率下運行(xing)。數(shu)字數(shu)據(ju)(ju)輸入終(zhong)端(duan)(duan)(duan)為(wei)單(dan)端(duan)(duan)(duan),片上終(zhong)端(duan)(duan)(duan)電阻為(wei)100歐姆,其參(can)考電壓(ya)(ya)vttd可(ke)承載適用(yong)(yong)于(yu)各種各樣(yang)單(dan)端(duan)(duan)(duan)標準接(jie)口的大(da)范(fan)圍(wei)電壓(ya)(ya)電壓(ya)(ya)。EUVIS MX8811S控制(zhi)引腳sel1/sel2挑(tiao)選最合適采(cai)樣(yang)窗口,以(yi)適應88個(ge)輸(shu)(shu)入數(shu)據的各種各樣(yang)延遲(chi)。提(ti)供(gong)時(shi)鐘輸(shu)(shu)出(chu)ck8o除以(yi)8μP/N和采(cai)樣(yang)相位挑(tiao)選(SEL1和SEL2),以(yi)提(ti)升相對于輸(shu)(shu)入數(shu)據的采(cai)樣(yang)相位對齊。EUVIS為需要同步數(shu)個(ge)MX8811S芯片輸(shu)(shu)出(chu)的應用(yong)程序提(ti)供(gong)重置功(gong)能(neng)。CKOE引腳用(yong)作在不中止內部操(cao)作的情況下啟用(yong)/禁用(yong)ck8o.
P/N石英鐘讀(du)取的(de)讀(du)取驅(qu)動軟(ruan)件(jian)器(qi)不利(li)于于整體應用。

關鍵效果
11位(wei)(wei)8:1(總(zong)共88:11)多路復用技術器,每一(yi)個差分輸出精度位(wei)(wei)的(de)工(gong)作(zuo)錯誤率不超4Gbps;
專業專注于EUVIS>8GSPS MUXDAC(如MD622H和MD662H)設計(ji)代替(ti)額外添(tian)加數(shu)劇多路(lu)重復使用(yong);
VTTD片上100歐姆統計數據(ju)終端可作單端統計數據(ju)和歸位復(fu)制粘貼(tie);
11位差分對輸出(chu)的,加上拉轉換(huan)開關(guan)供電VCCO,以符合各種應有盡有應有盡有高基準端口;
最適合的(de)復制(zhi)粘(zhan)貼數據(ju)文件取樣窗口期選取(SEL1/SEL2);
按照所在驅使(shi)器起用/停止使(shi)用調整(CKOE)專(zhuan)一性(xing)剩以8秒表LVDS轉換,不必須 中止審理IC芯(xin)片內部管理操作的(de);
更改(gai)功用,數據(ju)同步若干(gan)個(ge)電(dian)源芯片應用領域;
2.7W性能消耗的資金;
TQFP裝封,帶外漏焊(han)盤,以挺高接(jie)地線設施(shi)和,散熱操作(zuo);
南京市立(li)維創展社會是EUVIS的進口代理銷(xiao)售商,核心出(chu)示EUVIS的全球性新銳的極速(su)數模(mo)轉型DAC、直觀小數幾(ji)率組成器DDS、復接(jie)DAC的單片機(ji)芯片級服務(wu),并且 高(gao)速(su)收(shou)費站(zhan)采摘板卡、技術性波形圖進行器等服務(wu),原裝機(ji)現貨平臺,價額優(you)勢與劣勢,誠邀諮詢。