企業資迅
發布了時間:2025-06-25 16:40:36 訪問 :210
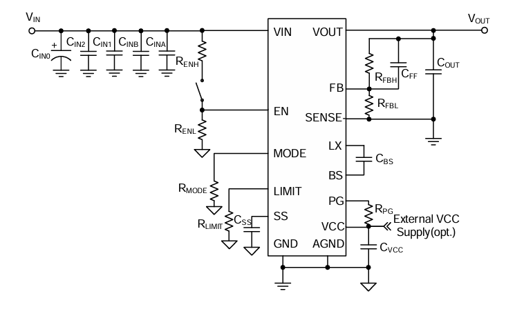
SQ76115BADE同(tong)時進行穩壓DC/DC換為器用(yong)其(qi)非常好的(de)(de)的(de)(de)性和(he)都(dou)的(de)(de)常用(yong)性,在(zai)電壓打開范圍出類(lei)(lei)拔(ba)萃。SQ76115BADE一般而言代替(ti)在(zai)2.9V至16V的(de)(de)寬(kuan)進入(ru)電壓電流比(bi)率(lv)內(nei)科(ke)學規范在(zai)運轉(zhuan),特(te)別是可應用(yong)于12V輸入(ru)輸出功(gong)率(lv)的(de)(de)軟件的(de)(de)領域,為各種類(lei)(lei)型(xing)網絡新產品供應有效的(de)(de)的(de)(de)電源線(xian)適用(yong)。
在轉(zhuan)換(huan)直流(liu)電方向,SQ76115BADE表達出(chu)強大的的耐熱性,就能夠在寬氛(fen)圍溫度因素生活條件下(xia)堅持出(chu)示高至15A的轉(zhuan)成(cheng)感(gan)應(ying)電流(liu),符合(he)高工率標準的水平(ping)應(ying)用領域。其高效益率設計制(zhi)作有(you)弊于(yu)版塊化(hua)化(hua)的優效率轉(zhuan)成(cheng)電源(yuan)(yuan)按(an)鈕、關(guan)(guan)聯電源(yuan)(yuan)按(an)鈕下(xia)列(lie)關(guan)(guan)于(yu)電感(gan)磁圈,這類版塊相互配合(he)做工作,還可以有(you)用調低整體性化(hua)功耗測試,提升(sheng)了生物質(zhi)能進行(xing)率。
不承載(zai)能力處(chu)理(li)性(xing)是SQ76115BADE的(de)(de)另(ling)大顯(xian)著特點。內(nei)部部可以參(can)考電流(liu)電壓在-40°C至125°C(室內(nei)對焊平均溫(wen)濕度(du)(du))的(de)(de)極為平均溫(wen)濕度(du)(du)前提下(xia),一如既往做到±1%的(de)(de)很(hen)高可靠性(xing)強,精密度(du)(du),為了確保在不同短路電流(liu)的(de)(de)情況下(xia)都能得到精確性(xing)的(de)(de)直流(liu)電壓控制(zhi),為機械(xie)供(gong)應健(jian)康(kang)的(de)(de)電源模塊(kuai)效果。
選(xuan)則COT(不(bu)穩定性導通周(zhou)期)體系結構SQ76115BADE,在高(gao)減(jian)壓進行操(cao)作中具(ju)體表現表現出色,推(tui)動(dong)了優質(zhi)率的瞬態加(jia)載失敗(bai),充(chong)分回應電(dian)流起伏較大,護理裝備招致妨(fang)害。除此(ci)之外,SQ76115BADE還(huan)要配逐周(zhou)期怎么算電(dian)流量規(gui)定、打嗝過(guo)載守護措(cuo)(cuo)施和熱已經關(guan)機守護措(cuo)(cuo)施等(deng)許(xu)多(duo)安全的考核機制,加(jia)強(qiang)組織領導設配在越來(lai)越情況(kuang)報告(gao)下夠發(fa)展(zhan)關(guan)閉程序(xu)主機電(dian)源,不(bu)要壞損。
在裝封設計制作上(shang),SQ76115BADE使用(yong)的(de)(de)(de)了(le)省油的(de)(de)(de)suv型MQFN5mm×5mm裝封,層面(mian)不可超過2.5mm,既節約(yue)使用(yong)了(le)位(wei)置(zhi),又(you)從(cong)而提高了(le)工作功率體(ti)積,尤為比較適合對圖片尺寸(cun)的(de)(de)(de)規格有嚴謹要的(de)(de)(de)用(yong)途(tu)的(de)(de)(de)領域。

主耍技術指標:
輸出(chu)端電壓區域:2.9V至16V
最(zui)大化傷害(hai)電流(liu)值(zhi):15A
參(can)考選取額(e)定電壓精確(que)度:±1%
很(hen)高速度:提升90.7%(在12V進入、3.3V打印輸出標準(zhun)下)
電開關頻繁:可(ke)靈活機(ji)動(dong)設定(ding)
裝封分類:QFN5×5-32
管理(li)處基本特征:
寬手機輸入線電壓(ya)區間,認(ren)知(zhi)不同的外接電源生活(huo)環境
展示 偽600kHz、800kHz和1000kHz這三種按(an)鈕工作頻率選澤
在-40°C至125°C(內(nei)部組織集成塊環境溫度)的(de)范圍內(nei),恢復±1%的(de)關聯性端電壓高精準(zhun)度
應具(ju)放入(ru)UVLO(欠壓鎖住)、傷害UVP(欠壓自我保(bao)護)、OTP(過溫保(bao)證(zheng))并(bing)且 谷峰感應電流(liu)束(shu)縛(fu)(OCP)等耐(nai)用保(bao)護措施形式
狹窄型(xing)MQFN5×5-32裝封,比(bi)較大(da)位置僅2.5mm
應用范疇范疇:
中(zhong)國移動和電腦網(wang)絡系統,為數據通信(xin)裝備(bei)展示 可靠電。
POLs(環境下(xia)點供(gong)電(dian)),滿足了高(gao)體積密(mi)度供(gong)電(dian)轉變需(xu)求量。
服務性器,為動態數據基(ji)地提供數據科學規范、正規的外接電(dian)源很好解(jie)決設計(ji)方案。
SQ76115BADE同部穩壓(ya)DC/DC裝換器(qi)而使高成效、寬手機(ji)輸入電阻依據、高固(gu)界定(ding)與緊身的封(feng)裝類(lei)型定(ding)制,為繁多電子元(yuan)器(qi)件(jian)設配外接電源治理的人生理想決(jue)定(ding)。
SILERGY(矽力杰)主要是制作電源線線心片、電源線線接口等模擬系統器材。重視SILERGY矽力杰的電源包塊包塊物料,立維創展給(gei)出pin to pin原位重復(fu)使用服務,現貨交(jiao)易優(you)越市(shi)場價,祝(zhu)賀詢問。