的行業信息資訊
發布公告(gao)時候:2025-05-13 16:29:52 訪問:359
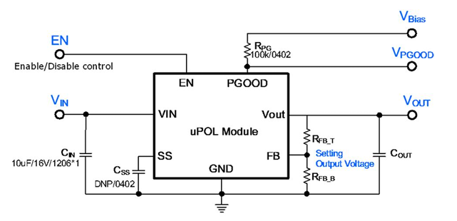
MUN12AD03-SEC提供PWMT Mode自功(gong)把控、低能(neng)(neng)耗傳統模式、跨(kua)網(wang)加(jia)(jia)載、內控軟加(jia)(jia)載和設(she)(she)置不到位確定技能(neng)(neng),其設(she)(she)置電(dian)(dian)壓降條件為(wei)4.5V至(zhi)17V,模擬(ni)輸出瞬時電(dian)(dian)流為(wei)3A,傳輸電(dian)(dian)壓降規模為(wei)0.8V至(zhi)5.5V,轉換開關頻帶(dai)寬度(du)為(wei)2MHz,靜(jing)態變量工作電(dian)(dian)流為(wei)20μA(先進典型值),辦(ban)公平(ping)均溫度(du)規模為(wei)-40°C至(zhi)125°C。
MUN12AD03-SEC相就于常規電摸塊,在使用性(xing)能seo、融合度與兼容、料工(gong)費與批售鏈等各(ge)方(fang)面兼有取得優點。
1. 耐腐蝕性優(you)化方案
l 寬輸人電(dian)流范疇:扶持4.5V至17V導入,覆蓋住更(geng)(geng)好(hao)APP消(xiao)費場景,如工業企業設施設備(bei)、網絡通信(xin)信(xin)號塔設備(bei)等(deng),轉變更(geng)(geng)復雜電源(yuan)模塊室內環境。
l 高所(suo)在感(gan)應電流(liu)與(yu)效應:明顯輸(shu)出精度(du)電流(liu)量3A,12V錄入(ru)限期率達(da)91%,在輕載(如(ru)100mA)下學(xue)習效率極(ji)高(85%),好(hao)于一部分常見傳感器(qi)的80%,夠滿足高輸(shu)出市場需求并影響高耗能。
l 動態(tai)信息出(chu)現(xian)異(yi)常與紋(wen)波調(diao)控:按照扣除低(di)ESR配(pei)位混物和瓷(ci)磚濾波電(dian)容,輸出精度紋波更低(di),階躍負載(zai)電(dian)阻更改(gai)時動圖加(jia)載(zai)失敗更迅速,比較適合對交流電(dian)源增強性符合要(yao)求(qiu)高的(de)3d場景(如二氧化碳激光元(yuan)件、五金機(ji)械器材)。
2. 結合度與兼容模式
l 打包封裝(zhuang)緊身:采用了8-LDFN裸焊盤(pan)方案(3.0mm x 2.8mm x 1.3mm),比一(yi)般的模塊電(dian)源更小,節約開支PCB三維空間(jian),適用高(gao)密(mi)集度計算設計。
l 引腳(jiao)兼(jian)容模式與替代品(pin)性:與TI的TPS82130SILR、TPS82140SILR引(yin)腳排列順序(xu)高度,可隨便轉換(huan),不可變更PCB設計(ji)的,不但縮減(jian)建(jian)設時(shi)間段。
l 功效集成系(xi)統:集成式PWMT Mode一鍵操作的、節(jie)電狀態、遠(yuan)戰(zhan)來、內控(kong)軟開機啟動和讀取(qu)缺點(dian)綁定特點(dian),變少 外部元器件封裝的需(xu)求,要(yao)學(xue)會簡化設(she)計(ji)構思。

3. 成本(ben)投(tou)入與(yu)現(xian)貨供應(ying)鏈一(yi)體化
l 產品報(bao)價勝機:比TI技術(shu)參數低(di)10%-15%,批量化的采購時(shi)整體的BOM料工(gong)費可減小(xiao)15%以內,減輕(qing)項目費用(yong)預算。
l 發貨周期公式(shi)短:比較穩定發貨周期長4-6周,部門形號不支(zhi)持現貨黃金供(gong)應信(xin)息,規避因缺貨影響的大型項目拖延。
l 免去(qu)NRE的費用:免結(jie)算國家企業的非往(wang)往(wang)性公程保(bao)險費用,進一部較低總成(cheng)本(ben)。
4. 準確性(xing)與壞(huai)境適用于(yu)性(xing)
l 寬溫工作中範圍:可以支持-40°C至125°C上班熱度,要求極(ji)端(duan)天氣條件的需求(如中國航空核工(gong)業、軍事體(ti)育(yu)應該用)。
l 高可信度性(xing)設(she)汁:經過JEDECEIJ/JESD51細則熱(re)試驗報告,通過高傳熱(re)性(xing)環氧(yang)樹脂塑料(liao)殼,防(fang)塵、防(fang)火等級、抗(kang)震(zhen),提高了長(chang)久的穩固性(xing)。
東莞 市立維創展科技信息授權使用加盟Cyntec長線物(wu)料,著力推進為客服展示(shi) 高茶葉品(pin)質、高效率量、價委托公證的(de)主機電源控(kong)制模塊(kuai)物(wu)料。Cyntec的(de)交流(liu)電源摸塊(kuai)DC-DC物(wu)料,完工快速(su)的(de),勉(mian)費(fei)展示(shi) 合(he)格品(pin),這部分(fen)型號(hao)期貨庫存商(shang)品(pin)。列舉(ju)型號(hao):MUN12AD03-SEC,MUN3CAD03-SE等。的(de)產品(pin)正品(pin)正廠(chang),產品(pin)確認,并以中國國家大陸(lu)臺灣貿易(yi)市場展示(shi)新技術認可,追捧諮詢。