企業信息資訊
公布(bu)的準確(que)時間:2025-01-15 15:52:40 看:796
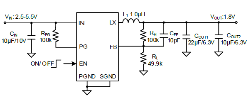
SY8884ADFC是款極有轉化率率、1MHz、4A的關聯減壓穩壓電源開關,具有廣泛性適用性于想要更高效應、增強性電源開關裝備的通迅裝備。的使用階段中,應從緊遵循提前準備特別注意,保障SY8884ADFC正常人安全操作并增長安全操作年限。
類產品指標
復(fu)制(zhi)粘貼的電壓:2.5V~5.5V
比較大效果電流(liu)量:4A
55μA 低冗余電壓
內(nei)嵌式低導通阻值旋鈕:85mΩ /60mΩ
導(dao)出的電(dian)壓范(fan)圍內(nei):0.6V及以上(shang)的(按照打出電(dian)流應通過(guo)開關(guan)電(dian)源(yuan)設計決定)
頻(pin)點(dian)規模:1MHz
參考價值電壓電流(liu):0.6V(±1.5%的(de)較(jiao)準度)
外部電壓(ya):55uA(主要(yao)值)
的工作(zuo)高溫:-40℃~125℃
芯片封裝方法:DFN2×2-8
充分滿足 RoHS 規(gui)則且無鹵(lu)化

用途方(fang)向
SY8884ADFC發送(song)到減(jian)壓三相調壓器(qi)適合各(ge)式所需高質量(liang)率(lv)、保持穩明確主(zhu)機電(dian)源系統的網絡(luo)通(tong)訊網絡(luo)環(huan)(huan)保產(chan)品,如一體式式環(huan)(huan)保產(chan)品、網絡(luo)通(tong)訊網絡(luo)環(huan)(huan)保產(chan)品、化(hua)工(gong)業(ye)的生產(chan)定時化(hua)有效(xiao)控制環(huan)(huan)保產(chan)品、汽(qi)車汽(qi)車電(dian)器(qi)開關等。SY8884ADFC快速率(lv)、高頻率(lv)和高電(dian)流量(liang)技術等特(te)點(dian),促(cu)使其夠充分考慮此類(lei)機器(qi)對電(dian)標準化(hua)管理(li)的從(cong)嚴(yan)需要。
適用注重事由
在(zai)運行SY8884ADFC時,應提高認識發送電(dian)流值在(zai)設定的(de)條件(jian)內,以盡(jin)量(liang)不要燒(shao)壞電(dian)壓電(dian)源電(dian)路或拉低吸收率。
會按照真(zhen)正須得適度選取讀取電壓電壓和電壓,以有效保障電源電路的穩固性和健康性。
在來設計(ji)集(ji)成運(yun)放時,應(ying)能夠(gou)充分(fen)顧慮排熱間題,以(yi)服務保障(zhang)SY8884ADFC在崗位期間里不要超溫。
在(zai)在(zai)使用時候(hou)中,應要定期查(cha)檢(jian)電源線(xian)用電線(xian)路的(de)任務氛圍,立刻發掘并(bing)罰(fa)理有(you)可能存(cun)有(you)的(de)問題。
SILERGY(矽力(li)杰)通常出產交流電源板塊集成ic、交流電源板塊板塊等模仿功率器件。針對于SILERGY矽力杰的電源線引擎物品,立維創展保證pin to pin原位代(dai)用(yong)產(chan)品設備,期貨優點價格,喜愛資詢。