市場資訊、短視頻軟件
發布新聞精力:2024-12-06 17:06:14 訪問 :979
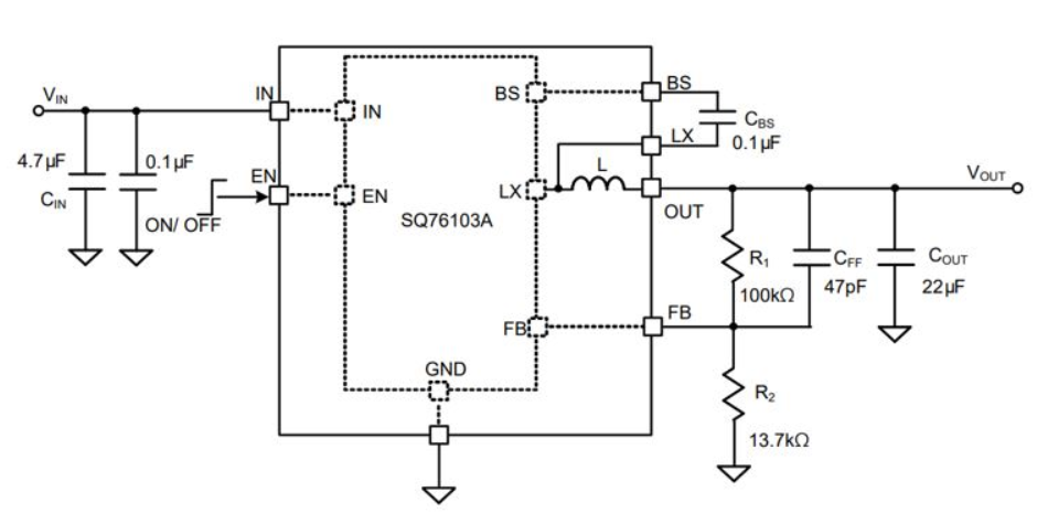
SILERGY(矽力杰) SQ76103ATRC是款具備著有使用率率的導入減壓交流穩壓器,潛心于想要用1MHz幾率條件和3A的輸出功率的制作和軟件應用。SQ76103ATRC替換4.5V至18V的寬導入端電壓標準,SQ76103ATRC將電感置入到密集3×3×2mm裝封中。其主要應代替外接電源集成塊區域空間大環境。

運作
Vin_min(V)4.5
Vin_max(V)18
Io_max(A)3
Vref精孔隙率±1%
錯誤率萬代高達91
Fsw(MHz)1
Iq(uA)180
Rdson1 50Rdson2 30端口設置
封口QFN3×3-7
功能
實物(wu)操(cao)縱(zong)打開(頂(ding)端/下方)的低RDS(ON):50mΩ/30mΩ
4.5~18V輸人額(e)定電壓比率
3A電機負載電流值穩定(ding)性
±1% 0.6V精體積密度
偽(wei)節流過程速率:1MHz
即(ji)時PWM的框架可(ke)變現高效、性價比最高瞬態崩潰
外部(bu)軟(ruan)重啟限制浪涌電壓電流
限流(liu)回傳統模式(shi)讀取燒壞保護英文
配備自動化還原能力的過(guo)溫保(bao)護區
逐期限(xian)非常大瞬(shun)時電流控制
顯示欠壓導航定位
做到RoHS細則且無鹵耐油
省油的suv型芯片封裝(zhuang):QFN3×3-7
SILERGY(矽力杰)主要的生產24v外接電源心片、24v外接電源引擎等模以配件。面對SILERGY矽力杰的交流電源傳感器新產品,立維創展帶來(lai)pin to pin原位使用設備(bei),現貨交(jiao)易勝機房價,認(ren)可咨詢了解(jie)。