餐飲行業最新資訊
頒布時(shi)刻(ke):2024-08-26 09:53:12 瀏覽訪問:5736
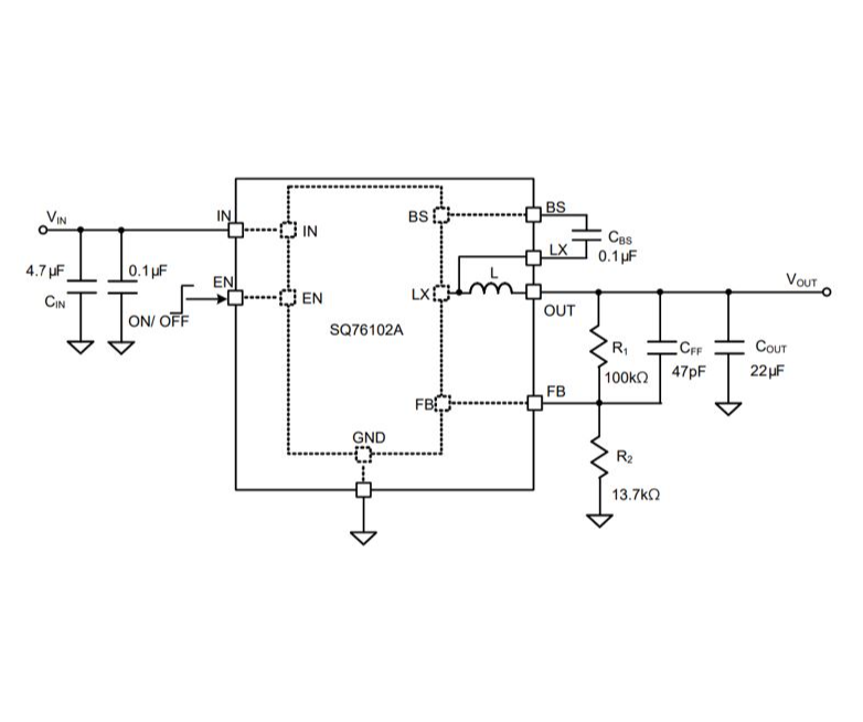
在現代電子設備中,電源管理模塊的效率和性能至關重要。SILERGY(矽力杰)的(de)SQ76102ATRC降壓DC-DC電(dian)源模(mo)塊(kuai),通過其EVB_SQ76102ATRC評估板(ban),為用戶提供(gong)了一(yi)(yi)個高效、緊湊且(qie)功(gong)能(neng)豐富的(de)解決方案。本文將詳(xiang)細介紹這一(yi)(yi)模(mo)塊(kuai)的(de)關鍵(jian)特(te)性和優勢。

核心特性
高效率與緊湊設計:
SQ76102ATRC就是款1MHz發送到減壓型DC/DC轉換成器,集就成為了一款 電紅外感應器,裝封在一款 僅3×3×2mm的狹窄QFN3×3-7裝封中。在這種設計的除了合理安排位置,所以都可以提供數據將高達2A的載荷感應電流,尤其最合適位置受到限制的運用不一樣。低導通電阻:
模組內部結構的邊側和邊側面板開關存在低RDS(ON),各為50mΩ和30mΩ,這代表著在轉換成過程中中熱量經濟損失太低,所以升高了綜合效應。寬輸入電壓范圍:
SQ76102ATRC搭載4.5至18V的進入電壓值面積,這讓 它就能夠適應能力幾種電大環境,究竟是電池板供氣亦或是其他的形式的電。精確的輸出電壓:
控制模塊能提供±1%的0.6V高精準度,事關了讀取交流電壓的穩界定性和可信度性,這在應該透徹電原的敏銳電子器材設施設備愈加主要。快速瞬態響應:
利用隨時PWM架構模式,SQ76102ATRC也可以改變最快的瞬態反映,這就日常動態短路電流影響的選用景象無比關鍵點。安全與保護功能:
- 內部管理軟發動作用被限了發動時的浪涌電流量。 - 限流折返玩法作為了傷害漏電保護英文。 - 過溫保護英文效果有著自然還原效果,以保證了功能模塊在特別環境下的安全管理運轉。 - 逐的周期最高值瞬時電流限定和復制粘貼欠壓設定功能組件進一部激發了組件的保持穩判定和可信性。環保標準:
SQ76102ATRC契合RoHS標準的且無鹵化,表達了SILERGY對大環境防護的保證書。應用領域
SQ76102ATRC的高效能建設和緊湊型開發使其特別適合于多樣運用,屬于但不僅限: - 攜便式電子器件裝置 - 工業制造控制系統設計 - 通信生產設備生產設備 - 購買電商商品SILERGY(矽力杰)重要生產制造電原單片機芯片、電原傳感器等養成電子器件。造成SILERGY矽力杰的電源模塊產品,立維創展提供pin to pin原位重復(fu)使用新(xin)產品,現貨黃金特色房價,誠邀了(le)解。