業資訊、短視頻軟件
發部(bu)時光:2024-08-08 09:01:53 預覽:885
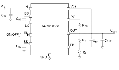
SILERGY(矽力杰)推出(chu)的SQ76103B1WGQ是一款高(gao)(gao)性能的同步降壓DC-DC穩壓器(qi),專為需要高(gao)(gao)效能和緊湊(cou)設計的應用(yong)而(er)設計。該穩壓器(qi)集成了(le)多種(zhong)先進功能,以確保(bao)在各種(zhong)工(gong)作條件(jian)下(xia)都能提供穩定可靠(kao)的電源輸出(chu)。

主要特點:
1. 高工作工作高效率:SQ76103B1WGQ在12V搜索和3.3V輸出電壓必備條件下,工作高效率可高達89%,這寓意著它能在長期保持高改變工作高效率的同一,少能量轉換消耗和發熱的原因。 2. 內裝電感:該交流穩壓器內裝電感,簡易了設定并抑制了外表電子器件的人數,最終得以節約了pcb板板余地。 3. 高頻率實操:工做頻繁 為1MHz,能接受用更小大小的濾波構件,進一大步優化方案了用電線路板布置。 4. 寬復制粘貼端電壓值范疇:適用人群4.7V至18V的復制粘貼端電壓值范疇,適用人群于各種各樣主機電源生態環境。 5. 3A電動機扭矩感應瞬時電流效率:能能提供高達hg3A的聯續電動機扭矩感應瞬時電流,夠滿足多半數中級熱效率應用軟件的需要量。 6. 最快瞬態為了積極地響應:進行即使PWM結構,才能最快為了積極地響應負載電阻轉化,保持的輸出電流值的穩固性。 7. 電壓非常好警示燈:給予電壓非常好警示燈模塊,容易平臺監管和報警珍斷。 8. 軟開始的功能:外面可代碼編程軟開始日期,可行控制開始時的浪涌直流電,守護操作系統侵擾相電壓突破。 9. 維護系統:屬于輸出過流維護、一鍵恢復過來系統、輸出充放系統、輸人欠壓更改(UVLO)和過溫維護,切實保障的設備在異常處理狀況下衛生開機運行。 10. 健康的設計:符合規格RoHS規格且無鹵化,集中展現出矽力杰對大環境呵護的承若。 11. 狹窄型裝封類型:使用QFN3×2.5-16裝封類型,最主要層面僅為1.7mm,極其滿足環境出現異常的采用。應用領域:
SQ76103B1WGQ關聯減壓DC-DC電源線穩壓器適宜于很多光電子元器件的主機,其中包括但不局限于一體式式的主機、工業的控制裝置、安全可靠的主機和消費需求類光電子元器件物料。其高工作效能、緊湊型suv設計構思和詳細的保養系統使其擁有電源線管理工作app的不錯選澤。SILERGY(矽力杰)主要是制作電壓集成電路芯片、電壓模塊電源等模擬訓練元件。重要性SILERGY矽力杰的電源模塊產品,立維創展提供pin to pin原(yuan)位(wei)使用(yong)服務,現貨平臺優點(dian)價,誠邀了解(jie)和咨詢。