行業中新聞咨詢
發(fa)布(bu)公告的(de)時間:2024-07-31 08:54:58 挑選:6557

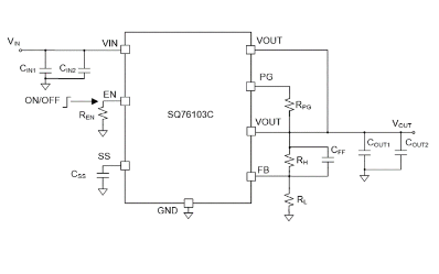
SQ76103CADM是一款由SILERGY(矽力杰)公(gong)司生產的(de)高效同步降壓穩壓器(qi)電源模塊。以下是其(qi)主(zhu)要特點和規格:
1. 鍵盤輸出額定電阻值依據:該電源開關模塊認可4.7V至18V的寬鍵盤輸出額定電阻值依據,常運用于多電源開關運用應用領域。 2. 效果電流線電壓可手動調節:移動用戶還可以會根據必須 修整效果電流線電壓,區域從0.8V到5.4V。 3. 短路電流值值電流值值特性:SQ76103CADM就可以提供了自由高達3A的不間斷短路電流值值電流值值,滿足需要中等偏上電機功率需求量。 4. 加固聲音規律感應電流值形式(FCCM):在很多根據區間內均主要包括加固聲音規律感應電流值形式,抓實保持穩定的線電壓傳輸。 5. 主機電原系統充分警示:系統預置主機電原系統充分警示系統,于監控錄像主機電原系統感覺。 6. 軟起動器服務器的功能:第三方可編程控制器學習的軟起動器服務器日子要求了起動服務器時的浪涌工作電流量,守護系統免遭工作電流量蠕變。 7. 愛護性好技能:涉及到輸出電壓過電壓愛護性好(具備有電腦自動還原技能)、插入欠壓愛護性好和過溫愛護性好,確保安全防護系統的安全防護程序運行。 8. 封裝類型和寬度:分為緊湊型MQFN 3×2.8-8封裝類型,非常大較高僅為2mm,比較適合范圍受阻的app。 9. 吸收率:在12V導入和3.3V傷害水平下,吸收率高至85%,利于減低熱量材料耗費和散熱片理的問題。 10. 觸點啟閉率:觸點啟閉率為2兆赫,有益于縮小到間接構件的厚度和成本投入。 11. 考慮電阻精密度:Vref精密度為±1.875%,保持所在電阻的小于控制。 SQ76103CADM主機電源適配器傳感器甚為快速、多職能和緊湊型的設計的概念,十分合適用做攜便式式模式、消費水平電子、制造業管理系統和通信模式模式等領域的主機電源適配器管理系統。SILERGY(矽力杰)最主要生育電原基帶芯片、電原模塊電源等模擬系統元器件。針對性SILERGY矽力杰的電源模塊產品,立維創展提供pin to pin原位代(dai)替好產品,現貨平臺好處價格多少,歡迎圖片諮詢。