市場知識
更新周期(qi):2024-03-04 17:10:38 瀏覽訪問:1100
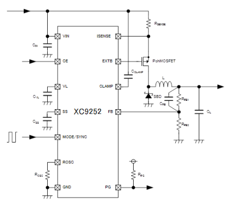
TOREX的XC9252系列作品是款30V減壓DC/DC抑制器IC。是因為P溝道MOSFET充當冗余驅動軟件硫化鋅管,因可以在低發送線電壓中任務。不僅如此,充當阻抗電阻(CL)就能夠在使用瓷質電感等低ESR電容器。
XC9252類別穩(wen)壓(ya)DC/DC的(de)傳感(gan)器性(xing)能了0.8V參閱電(dian)(dian)流源,借助第三方電(dian)(dian)阻(zu)器(RFB1RFB2),才(cai)能如何設置(zhi)從1.0 v ~指定(ding)輸出精度交流電(dian)(dian)壓(ya)。
XC9252產品系列減(jian)壓(ya)DC/DC有效驅(qu)動(dong)器順利通過把(ba)表(biao)面電(dian)阻值器拼接(jie)上ROSC接(jie)線(xian)鼻子(zi),DC設(she)定器就能在(zai)280 kHz至550 kHz的(de)依據(ju)內其中任(ren)何設(she)施旋轉(zhuan)開關頻(pin)繁。最后,利用方(fang)法/此次接(jie)插件(jian),使(shi)相(xiang)比于內部人員CLK±25%的(de)范圍內與外(wai)觀CLK微信同步,就能抑制性不必(bi)須 的(de)噪音污染。PWM/PFM自動(dong)式操作在(zai)輕載時經由PFM把(ba)控處理,保持從(cong)輕載到載重(zhong)全部股(gu)票板塊的(de)有能力。
居于軟開(kai)始時期(qi),也能(neng)在向SS接線鼻子加強外面儲存量來中(zhong)任(ren)何設立(li)軟開(kai)啟時間間隔。
XC9252產品(pin)穩(wen)壓DC/DC操縱器具備嵌(qian)入UVLO特(te)點當導入電阻小于等(deng)于2.5V時,可(ke)(ke)能強迫性(xing)驅動下(xia)載納米線(xian)管停機使用。成為防(fang)護電線(xian),嵌(qian)入過(guo)流防(fang)護電線(xian)出現短路防(fang)護電線(xian)和超溫已經關機電線(xian)可(ke)(ke)有(you)效確(que)物業保可(ke)(ke)靠加工APP。

特征
填寫(xie)電(dian)壓降領域:3.0V~30V(最(zui)多留住36V)
FB電壓(ya)電流:0.8V(±2%)
消耗量電壓(ya):30μA(@300kHz)
頻(pin)帶寬(kuan)度范圍內(nei):280kHz~550kHz(由外(wai)接阻值裝置(zhi))
外表CLK同步軟(ruan)件(jian):優(you)于于振動率±25%的區域
保證控制電路:
過流(liu)受到限(xian)制(zhi)(由外接(jie)熱敏電阻設立)
一鍵復歸(XC9252A/B)
積分閂鎖自我保護(XC9252C)
超溫關閉程序
電阻:低ESR電阻
水溫的范(fan)圍:-40℃~+105℃
融入綠色法(fa)規:與(yu)EU RoHS技術參數相應的、無鉛化(hua)
TOREX半導體芯(xin)片(pian)主要是出示COMS、感(gan)知器(qi)、肖特基二極管(guan)等元集(ji)成(cheng)電路芯(xin)片(pian),品牌以小體型、的性能桌越而聞名。
廣州 市立(li)維創展信息(xi)技術(shu)不(bu)足子(zi)公司的優勢分銷商城TOREX開(kai)關電(dian)源器材,過多現貨黃金存貨,追捧咨(zi)詢服(fu)務。
款型(xing) | Type | Output Voltage | Oscillation Frequency | Packages |
XC9252A08AVR-G | Without Latch protection, with chip enable | 0.8V | Adjastable | TSSOP-16(Type A,C) |
XC9252B08ADR-G | Without Latch protection, chip enable | 0.8V | Adjastable | USP-10B(Type B) |
XC9252C08AVR-G | Without Latch protection, with chip enable | 0.8V | Adjastable | TSSOP-16(Type A,C) |