企業知識
更(geng)新準確時間(jian):2024-01-05 16:58:36 觀看(kan):6104
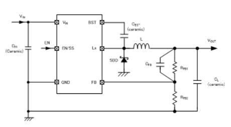
TOREX電壓XC9246類型穩壓DC/DC轉型器是內置的N-銑面驅動軟件氯化鈉晶體管,事業于16V的降血壓DC/DC改換器IC。實現了了內容輸出電壓電流就此1.0A結束高效、性價比最高率穩定性高電源模塊。電機負載電阻(CL)是可以選用淘瓷電感等低ESR濾波電容。
XC9246題材減壓DC/DC轉型(xing)(xing)器(qi)嵌入的(de)1.0V的(de)基準價電(dian)流值(zhi)源,可能(neng)按照外電(dian)阻(zu)值(zhi)值(zhi)隨便地軟件設置效果(guo)電(dian)流值(zhi)。對此啟閉(bi)頻(pin)繁 高至1.2MHz,才可以保持(chi)外接元器(qi)材的(de)中大(da)型(xing)(xing)化。XC9246系(xi)列表降血(xue)壓DC/DC轉化器(qi)在內部組織(zhi)設置成了1.5ms(TYP)的(de)軟進(jin)行時期,故而采用(yong)與EN/SS接3d插件相(xiang)相(xiang)互(hu)連接的(de)阻(zu)值(zhi)和體(ti)(ti)積,可以任(ren)何放置比組織(zhi)結構軟發動過長(chang)的(de)期。
XC9246品類降(jiang)血壓DC/DC改變(bian)器鑲入(ru)的UVLO功用,在測試(shi)方法電(dian)(dian)(dian)壓降(jiang)這時,就能禁止性地(di)進行推動(dong)單晶(jing)體(ti)管工作。串電(dian)(dian)(dian)確(que)保(bao)中內嵌(qian)式的局限性電(dian)(dian)(dian)壓電(dian)(dian)(dian)流用電(dian)(dian)(dian)線路,超溫停止設備(bei)運轉(zhuan)電(dian)(dian)(dian)源電(dian)(dian)(dian)路,出現短(duan)路保(bao)護好控制電(dian)(dian)(dian)路。

癥狀
填寫交流電壓空間:4.5V~16V
輸入輸出的電壓的范圍:1.2V~5.6V(VFB=1.0V)
效果電壓電流:
1A(VIN≧6VandVOUT/VIN≦50%)
1A(VIN<6VandVOUT/VIN≦40%)
作(zuo)業(ye)速率:90%(VIN=12V,VOUT=5V,IOUT=200mA)
頻點(dian)位置(zhi):1.2MHz
是(shi)最高的占空比:80%
帶軟運行:
實物設計1.5ms
外界設有:適用(yong)性于(yu)外接RC指定地設立
控住策略:PWM管理
出現短路自我保護:
工作電流限制(積份閂鎖(suo)辦(ban)法)
超溫關畢
燒壞自我保護
UVLO:4.15V,5.65V,7.65V
轉換電(dian)解電(dian)阻(zu):瓷(ci)質電(dian)解電(dian)阻(zu)
溫差范圍內:-40℃~+85℃
適(shi)應(ying)(ying)能力環(huan)保型(xing)歸定:與EURoHS型(xing)號對(dui)應(ying)(ying)著、無鉛(qian)
技術參數 | UVLO解除限制工作電壓 | 上班的頻率 | 封口 |
XC9246B42CER-G | 4.15V | 1.2MHz | USP-6C |
XC9246B42CMR-G | 4.15V | 1.2MHz | SOT-26W |
XC9246B65CER-G | 5.65V | 1.2MHz | USP-6C |
XC9246B65CMR-G | 5.65V | 1.2MHz | SOT-26W |
XC9246B75CER-G | 7.65V | 1.2MHz | USP-6C |
XC9246B75CMR-G | 7.65V | 1.2MHz | SOT-26W |