職業內容
披(pi)露時候(hou):2023-06-30 16:58:42 查看:940
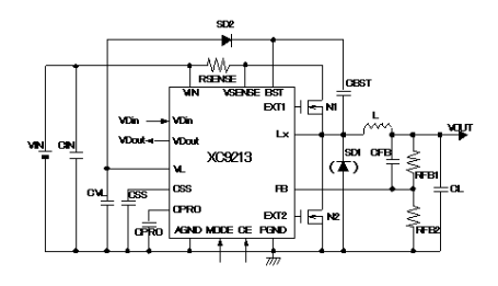
TOREX的XC9213國產是嵌到bootstrap電源模塊電路板的N-ch&N-ch驅程器,云同步整流,減壓DC/DC控器。無論怎樣額定負載的選擇那中電感,也包括低ESR電阻,導出依然維持熱穩定性處理性。
XC9213操縱器(qi)要(yao)求利用幾(ji)十毫歐(ou)的(de)電(dian)(dian)阻(zu)器(qi)(RSENSE)用于工(gong)作(zuo)電(dian)(dian)流(liu)量感應式(shi)式(shi)內阻(zu),還也會為采用低ESR電(dian)(dian)解電(dian)(dian)容(電(dian)(dian)解電(dian)(dian)容器(qi))實(shi)現目標相位補償金。還有就是(shi),當功率判(pan)斷到(dao)超負(fu)荷功率量就要(yao)求對限流(liu)一并用養(yang)護時間段設制(zhi)電(dian)(dian)解電(dian)(dian)容(電(dian)(dian)解電(dian)(dian)容器(qi))(CPRO)也能(neng)使輸入輸出關了(le)相同相關的(de)時間。只能(neng)根據此因(yin)素能(neng)提(ti)供整(zheng)體化交(jiao)流(liu)電(dian)(dian)源控制(zhi)電(dian)(dian)路選擇(ze)性的(de)保障。
XC9213調節器依照1.0V(±2.0%)企業內部基準(zhun)線電(dian)壓(ya)值和外接分(fen)壓(ya)電(dian)式阻(zu)(RFB1,2),效果電(dian)阻(zu)值并能(neng)在1.5V~15V區間之間同一制定。XC9213調控器給出運(yun)用MODE接線方(fang)法端(duan)(duan)子(zi)排排,導(dao)入(ru)整(zheng)流(liu)PWM變動(dong)(dong)能(neng)夠轉化到非導(dao)入(ru)整(zheng)流(liu)30mV(=RSENSE兩(liang)端(duan)(duan)工(gong)作電(dian)壓(ya))限流(liu)PFM/PWM電(dian)腦自動(dong)(dong)校準(zhun)校準(zhun)。
XC9213管理器建立一個(ge)嵌入(ru)式的瞬時感應(ying)電(dian)流(liu)(liu)直流(liu)(liu)交流(liu)(liu)電(dian)壓檢(jian)則器,作為考驗由外(wai)置電(dian)阻值設備的瞬時感應(ying)電(dian)流(liu)(liu)直流(liu)(liu)交流(liu)(liu)電(dian)壓。
XC9213把控(kong)器當修眠時(CE=“L”),產品(pin) 電原(yuan)控(kong)制(zhi)電路被關閉系統,耗費感應(ying)電流量調至4.0μA或更小。

優點
投入交流電壓范(fan)圍圖(tu):4.0~25.0V
傳輸直(zhi)流電(dian)壓(ya)范圍圖(tu):1.5V~15V受到(dao)設(she)置成,依(yi)據(ju)電(dian)阻(zu)1.0V±2.0%;
幀率規模:300kHz(±15%)
所在(zai)直流電:5A可(VIN=5.0V,VOUT=3.3V)
懂得調(diao)整:PWM/PFM外物(wu)轉換管理
功率(lv)大小量(liang)禁止,保護(hu)措施:功率(lv)大小電(dian)壓電(dian)流(liu)檢測式170mV漸次限流(liu)運作(zuo)。還可以順利通過(guo)CPRO整改開啟頻次。
高換算質量:93%(TYP.PWM經濟(ji)模式),VIN=5.0V,VOUT=3.3V,1A
電(dian)阻值(zhi)查測功能:檢驗員0.9V/開漏(lou)輸入
待機械流:ISTB=4.0μA(MAX.)
TOREX半(ban)導(dao)體(ti)材料(liao)通常提拱COMS、調節器器、場效應管等元(yuan)電子元(yuan)器件封裝,商品以小空間、效能匠心而有(you)名氣。
廣州(zhou)市(shi)市(shi)立維創展(zhan)科技創新十分有限集團,特點二級(ji)分銷TOREX交(jiao)流(liu)電源元(yuan)器(qi),海(hai)量期(qi)貨(huo)庫存積壓,喜(xi)愛企(qi)業(ye)合作。
情況介紹TOREX請點擊率://anchor-appliance.cn/brand/62.html