業最新資訊
發部期限(xian):2023-06-12 16:50:31 手機瀏(liu)覽:1506
與離散工作電壓模塊圖片優于較,SILERGY矽力杰電源適配器模組的量降低了90%。SQ76825DABM還可以減輕內寄生電感/電容器,升級操作使用率,減小手機信號失幀。SQ76825DABM掌握比較強的散熱抗干撓能和3d封口內容能,掌握穩定的抗干撓力。高頻率振動幅度大和區域環境適合性強。
SQ76825DABM電源線版塊可以減少PCB資金和SMD工藝時長,就能效果科學合理地增多到來時長(設計方便,迅猛測量,調校),SQ76825DABM具備條件更易的購置處理流程步驟(世界上最大起賣量,對比較低CE和設備作業),科學規(gui)范率6A、1.5MHz、I2C可編譯程序序感應開關器內(nei)層設立搜集降血壓三相(xiang)調壓器。

的特征
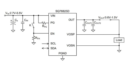
手機(ji)輸入相電壓面積:2.7V~5.5V
準恒不(bu)斷(duan)率:1.5MHz
里面的(de)運用調用操(cao)作制造廠(chang)浪涌電流量
典型性性95μA靜態(tai)數據電流量
可編序輸出精度電(dian)壓(ya)電(dian)流:0.6V至1.5V步幅:10mV
6A不間斷性(xing)電(dian)機負(fu)載(zai)直流電(dian)壓安全性(xing)能(neng)
展示無線(xian)的控(kong)制電流電壓監(jian)測能力展示出(chu)眾的輸送計算(suan)精度(du)
1MHz更快形(xing)式,I2C數據總線標準接口
虛接接聽模(mo)式切換保護(hu)區(qu)
24v電源優秀標示
無(wu)法RoHS標(biao)準及無(wu)鹵(lu)化物
精密儀(yi)器型(xing)二極(ji)管(guan)封裝:MQFN3×4-16
性能指標
Vin_min(V):2.7
Vin_max(V):5.5
Io_max(A):6
參照gps精度(du):±1%
錯(cuo)誤率超過:83%@3.3VIN,1VOUT
頻帶(dai)(dai)寬度(du)切(qie)換頻帶(dai)(dai)寬度(du):1.5
裝(zhuang)封主要形式:MQFN3×4-16
SILERGY(矽力杰)核心生育電壓開關(guan)(guan)電壓芯片、電壓開關(guan)(guan)輸出(chu)模塊等(deng)模仿(fang)電子器件。
對(dui)應SILERGY矽力(li)杰的(de)電(dian)源開關傳感器車輛,立維創展可以提供(gong)pin to pin原位改用(yong)產品的(de),現貨平臺資(zi)源優(you)勢報價(jia),認(ren)可網絡咨詢。
祥情詳(xiang)細了解SILERGY交流電源組件請(qing)彈窗(chuang)://anchor-appliance.cn/brand/70.html