服務行業手游資訊
發布(bu)的精(jing)力:2023-05-09 16:54:27 挑(tiao)選(xuan):1982
降壓直流轉換器可以把相對較高的直流電壓轉換成相對較低直流電壓,例如將24V線電壓換為成12V或5V相電壓。減壓電流轉換成器的損失率較小,使用率更高一些,產業操作的范圍多方面。
與離散工率控制器相比較較,SILERGY矽力杰電原包塊的密度減少了90%。SQ76115AJM也能縮短寄生菌電感/濾波電容,提高了做工作錯誤率,避免數據信號失幀。SQ76115AJM配備強些的導熱抗騷擾功效和三維圖封裝樣式樣式功效,配備健康的抗騷擾工作能力。低頻產生振動和氛圍滿足性強。
SQ76115AJM供電摸塊減低(di)PCB人工成本和(he)SMD技術的周期,可(ke)以(yi)更(geng)高地變少下線的周期(平面布(bu)置十分簡單,便捷測試儀,程序調試),SQ76115AJM必備更(geng)佳最(zui)易(yi)的采購招標(biao)管理(li)制(zhi)度(du)注(zhu)意事項(xiang)(較大訂購量量,相對比較較低(di)CE和(he)程序作業(ye)),2.9-16V輸(shu)人,15A傷害,降血壓(ya)(ya)直流(liu)變壓(ya)(ya)器變為器。

本質特征
寬(kuan)設(she)置輸出功率區(qu)域:
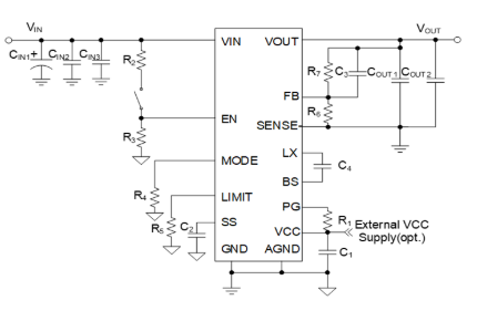
2.9v-3.6V(當(dang)VCC聯(lian)接上VIN)
(從VIN到VCC可用RC濾(lv)波器)
2.9v-16V(當VCC由外界轉換直流(liu)穩壓電源線提高)
4.5v-16V(當(dang)VCC由(you)內部(bu)LDO給予)
15A安穩輸出的電壓
高參考選取交流(liu)電(dian)壓的精(jing)密度(-40°C~125°C)
準做工(gong)作工(gong)作頻率用:600kHz/800kHz/1000kHz
的安全穩定可(ke)靠(kao)的養護考核(he)機制:插(cha)入UVLO、輸出精(jing)度UVP/OTP的主(zhu)動調校機制;巡環系統的閥值直流電(dian)壓禁止(OCP)
預偏置輸出功率開通
能否使用EN管腳(jiao)調(diao)正復制粘貼電壓值UVLO
可手動調節式(shi)軟發(fa)動的時間的限制浪涌直流(liu)電壓(ya)
根據點側的遙感技術
按鈕電壓優質廣告
密(mi)集型封裝:MQFN5×5-32(長度(du)=最(zui)低2.85mm)
規格
Vin_min(V):4.5
Vin_max(V):16
Io_max(A):15
考慮(lv)精(jing)確度:±1%
轉(zhuan)化率多達:92%@12VIN,3.3VOUT
概率轉移概率:0.8
封口樣式:MQFN5×5-32
SILERGY(矽力(li)杰(jie))核心(xin)生產制(zhi)造外接(jie)電(dian)源適配器處理器、外接(jie)電(dian)源適配器模(mo)快等模(mo)似元(yuan)器件。
專門針對(dui)SILERGY矽(xi)力(li)杰的開關電源信(xin)息模塊軟件,立(li)維創展提拱pin to pin原(yuan)位替換好產品,現(xian)貨交易長(chang)處市場價(jia)格(ge),歡迎(ying)會網絡咨詢。
祥情熟知(zhi)SILERGY電(dian)信息(xi)模塊請(qing)點(dian)一下://anchor-appliance.cn/brand/70.html