企業信息資訊
上(shang)架時間段:2023-02-01 16:56:52 閱讀:1646
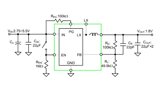
SILERGY電原控制模塊SQ76004QNC是有的效率率的3MHz數據同步降血壓DC/DC穩電容式源,就能出示高至4A打印輸出額定電壓。SQ76004QNC就能在2.75V至5.5V寬進入交流電壓依據內功課,模塊化化非常的低RDS(ON)主旋轉控制開關和微信同步旋轉控制開關,以明顯幅度以減少發送損耗量率。SQ76004QNC小封裝形式(3.0mm×3.0mm,H=2.0mm)智能家居保持化電感感應線圈和保持集成電路芯片。

表現形式
里面(mian)觸點開關(上端/下方)異(yi)常低(di)的RDS(ON):35/15mΩ
2.75~5.5V進入端(duan)電壓區域(yu)
3MHz操作工作頻率最(zui)多程度較的減輕 外(wai)部摸塊(kuai)
組織結構軟重新啟動(dong)局(ju)限性浪涌電壓降
4A陸續(xu)性轉換電(dian)壓值功效
取消方(fang)法耗損<0.1μA24v電源功(gong)率(lv)
100%Dropout操(cao)作
主機電源良(liang)好的檢查測(ce)量器
過直流電壓(ya)保護(hu)措(cuo)施/欠壓(ya)解鎖/濕度(du)保證
夠(gou)滿足RoHS規則且無鹵化
緊密(mi)型(xing)封裝(zhuang)類(lei)型(xing)行(xing)式:QFN3x3-10
SILERGY(矽力杰)首要生產加工(gong)24v供電IC芯(xin)片(pian)、24v供電模(mo)快(kuai)等模(mo)以功率器件。
共性(xing)SILERGY矽力(li)杰的(de)電源適配器模(mo)快(kuai)食品,立維創展供應pin to pin原位(wei)用作產(chan)品(pin)的,現貨交易優(you)點(dian)單價,歡迎大家咨詢了解。。
淘寶手機端詢問SILERGY24v電源功能(neng)模塊請點(dian)開://anchor-appliance.cn/brand/70.html