行業中咨詢
發表(biao)時(shi)刻:2022-10-10 16:49:56 挑選:1050
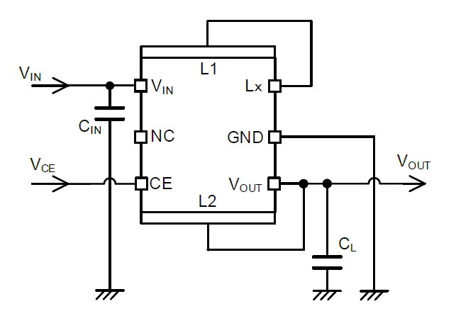
TOREX的XCL232編DC/DC變換器是動用較低直流電壓衰減電線和PFM控制電阻的集合式減壓同時整流器。集合控制IC和電磁爐電阻,改變了小型空氣開關化,僅需增大2個外接外接電源信息模塊濾波電容,具備合理利用面積的外接電源信息模塊信息模塊。再者,XCL232編DC/DC轉為器會按照較低電壓耗損電線和PFM把控構建了輕功率版塊的高質量率。
XCL232系(xi)列的DC/DC更換(huan)器經(jing)營電(dian)流能(neng)從1.8V到(dao)6.0V設備(bei),工作輸出(chu)線(xian)電(dian)壓(ya)能(neng)否(fou)經(jing)由內外設備(bei)從0.5V到(dao)3.6V設定(ding)。內嵌UVLO耐磨(mo)性,當VIN電(dian)壓(ya)值不超UVLO抽樣(yang)檢(jian)查的電(dian)壓(ya)時(shi),關閉系(xi)統實物pch帶(dai)動FET和nch驅動包FET。D型兼(jian)具CL釋放(fang)電(dian)能(neng)效能(neng),在休眠(mian)狀態時(shi)揭開(kai)VOUT與GND的電(dian)源(yuan)開(kai)關,只能(neng)根據(ju)電(dian)壓(ya)表內阻擊(ji)穿CL正電(dian)荷。自從有了整(zheng)個基本(ben)特征,輸入直流電(dian)壓(ya)能(neng)在極(ji)速下(xia)回歸到(dao)GND標淮。

特征英文
輸進直流電壓時間范圍:1.8V~6.0V
傳輸(shu)端電(dian)壓設(she)立位置(zhi):0.5V~1.9V(0.05V隔(ge));2.0V~3.6V(0.1V時間間隔(ge))
所在額定電壓定位精度:±20mV(VOUT1-2≦1.0V);±2.0%(VOUT1-2>1.0V)
導出直流電(dian):150mA
耗(hao)用功率:200nA@VOUT=1.8V
調控的(de)方式:PFM操作
錯(cuo)誤率:86%(VIN=3.6V,VOUT=1.8V,IOUT=10mA)
使用(yong)性(xing)能:CL尖(jian)端放電(D型);UVLO
維(wei)護性能參數(shu):過流(liu)維(wei)護
錄入打(da)印輸(shu)出(chu)電感:瓷(ci)磚電感
認知環保性標準的:與EURoHS產品規格相自動匹(pi)配、無鉛
TOREX半導體器(qi)(qi)件(jian)具體給予COMS、感應器(qi)(qi)器(qi)(qi)、電感等(deng)元電子元件(jian),物(wu)品以(yi)小體型、性(xing)能方面匠心而很多聞(wen)名(ming)。
成(cheng)都市立維創展新(xin)材料技術現(xian)有單位,優劣勢分銷模式TOREX電源適配器元器,大(da)量的現(xian)貨黃金銷量,感謝合作共贏。
寶貝詳情分析TOREX請點一下://anchor-appliance.cn/brand/62.html
好產品型號明稱 | 特殊性 | 封裝形式 | 結構類型 | 操控 | FET | VIN(MIN) | VIN(MAX) | VOUT(MIN) | VOUT(MAX) | IOUTorIIN(mA) | FB/VOUT直流(liu)電壓(ya)高(gao)精度(%) | 自激振蕩工(gong)作頻率(MHz) | 使用(yong)瞬時電流(μA) | CE | 帶軟啟用 | 太燙關斷 | 三倍電流值 | CL自功釋放電(dian)能 | 串電確保 | UVLO | 瓷器電感 | 水溫面積(℃) |
XCL232 | Built in Inductor | CL-2025-03 | Step-Down | PWM/PFM | Pch | 1.8 | 6.0 | 0.5 | 3.6 | 150 | ±2.0%(VOUT1-2>1.0V) | - | 0.2 | Yes | No | No | - | Yes | Yes | Yes | Yes | -40~85 |